Warning:
JavaScript is turned OFF. None of the links on this page will work until it is reactivated.
If you need help turning JavaScript On, click here.
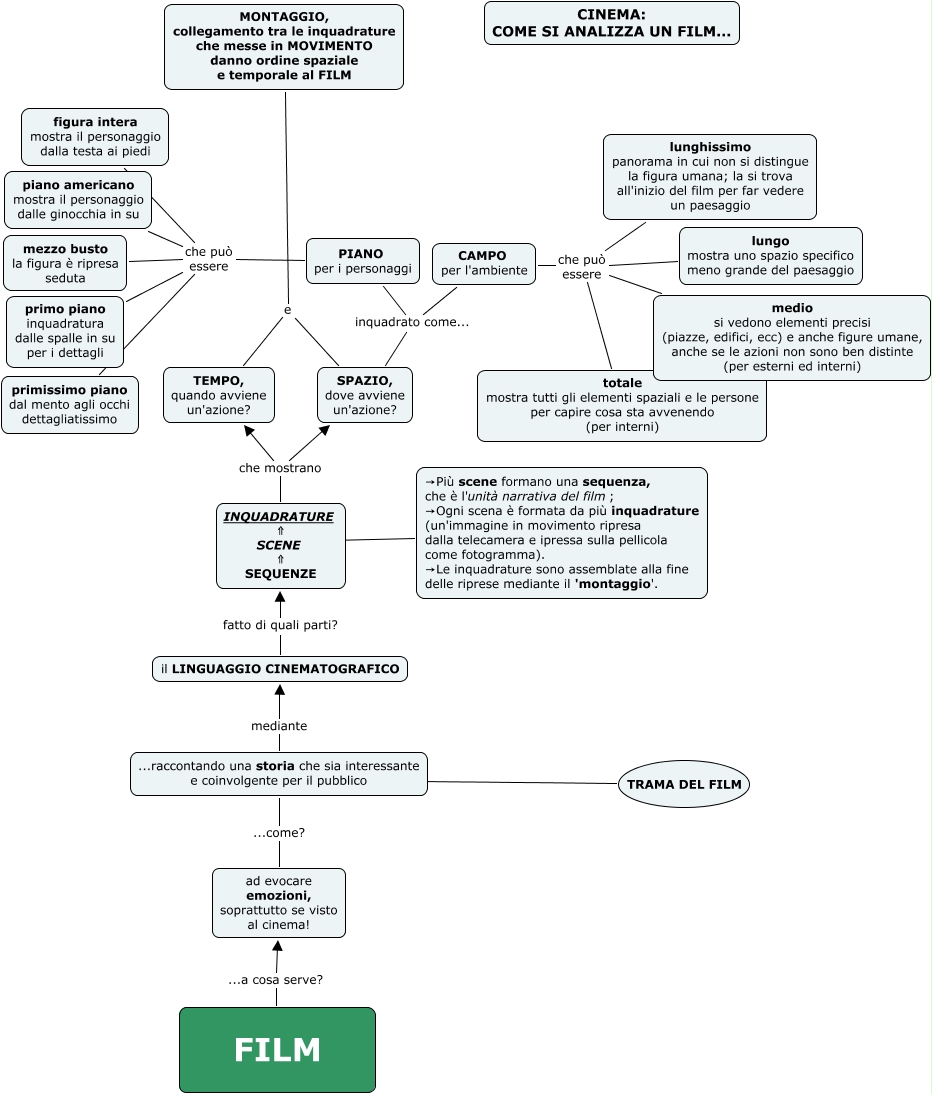
Este mapa conceptual tiene información relacionada a: Senza titolo 2, SPAZIO, dove avviene un'azione? inquadrato come... CAMPO per l'ambiente, PIANO per i personaggi che può essere piano americano mostra il personaggio dalle ginocchia in su, PIANO per i personaggi che può essere mezzo busto la figura è ripresa seduta, CAMPO per l'ambiente che può essere lungo mostra uno spazio specifico meno grande del paesaggio, ...raccontando una storia che sia interessante e coinvolgente per il pubblico mediante il LINGUAGGIO CINEMATOGRAFICO, CAMPO per l'ambiente che può essere lunghissimo panorama in cui non si distingue la figura umana; la si trova all'inizio del film per far vedere un paesaggio, INQUADRATURE ⇑ SCENE ⇑ SEQUENZE ???? →Più scene formano una sequenza, che è l'unità narrativa del film; →Ogni scena è formata da più inquadrature (un'immagine in movimento ripresa dalla telecamera e ipressa sulla pellicola come fotogramma). →Le inquadrature sono assemblate alla fine delle riprese mediante il 'montaggio'., TEMPO, quando avviene un'azione? e MONTAGGIO, collegamento tra le inquadrature che messe in MOVIMENTO danno ordine spaziale e temporale al FILM, PIANO per i personaggi che può essere primissimo piano dal mento agli occhi dettagliatissimo, PIANO per i personaggi che può essere figura intera mostra il personaggio dalla testa ai piedi, FILM ...a cosa serve? ad evocare emozioni, soprattutto se visto al cinema!, il LINGUAGGIO CINEMATOGRAFICO fatto di quali parti? INQUADRATURE ⇑ SCENE ⇑ SEQUENZE, PIANO per i personaggi che può essere primo piano inquadratura dalle spalle in su per i dettagli, ad evocare emozioni, soprattutto se visto al cinema! ...come? ...raccontando una storia che sia interessante e coinvolgente per il pubblico, SPAZIO, dove avviene un'azione? inquadrato come... PIANO per i personaggi, INQUADRATURE ⇑ SCENE ⇑ SEQUENZE che mostrano TEMPO, quando avviene un'azione?, CAMPO per l'ambiente che può essere medio si vedono elementi precisi (piazze, edifici, ecc) e anche figure umane, anche se le azioni non sono ben distinte (per esterni ed interni), INQUADRATURE ⇑ SCENE ⇑ SEQUENZE che mostrano SPAZIO, dove avviene un'azione?, ...raccontando una storia che sia interessante e coinvolgente per il pubblico ???? TRAMA DEL FILM, CAMPO per l'ambiente che può essere totale mostra tutti gli elementi spaziali e le persone per capire cosa sta avvenendo (per interni)