Warning:
JavaScript is turned OFF. None of the links on this page will work until it is reactivated.
If you need help turning JavaScript On, click here.
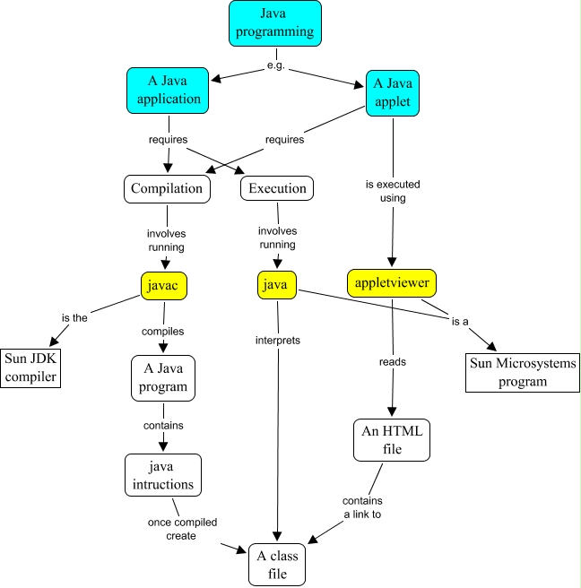
Este Cmap, tiene información relacionada con: Estructura de Programacion, Java programming e.g. A Java application, javac is the Sun JDK compiler, javac compiles A Java program, appletviewer reads An HTML file, Java programming e.g. A Java applet, java is a Sun Microsystems program, Compilation involves running javac, A Java program contains java intructions, java interprets A class file, A Java application requires Execution, appletviewer is a Sun Microsystems program, A Java application requires Compilation, java intructions once compiled create A class file, Execution involves running java, An HTML file contains a link to A class file, A Java applet requires Compilation, A Java applet is executed using appletviewer