Warning:
JavaScript is turned OFF. None of the links on this page will work until it is reactivated.
If you need help turning JavaScript On, click here.
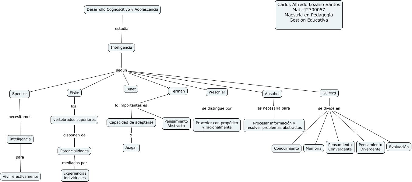
Este Cmap, tiene información relacionada con: Inteligencia, Terman lo importantes es Pensamiento Abstracto, Terman lo importantes es Capacidad de adaptarse, Inteligencia según Spencer, Weschler se distingue por Proceder con propósito y racionalmente, Inteligencia según Weschler, Desarrollo Cognoscitivo y Adolescencia estudia Inteligencia, Inteligencia según Fiske, Inteligencia para Vivir efectivamente, Gulford se divide en Evaluación, Inteligencia según Terman, Inteligencia según Binet, Binet lo importantes es Capacidad de adaptarse, Gulford se divide en Memoria, vertebrados superiores disponen de Potencialidades, Binet lo importantes es Pensamiento Abstracto, Gulford se divide en Pensamiento Divergente, Spencer necesitamos Inteligencia, Fiske los vertebrados superiores, Inteligencia según Ausubel, Gulford se divide en Conocimiento