Warning:
JavaScript is turned OFF. None of the links on this page will work until it is reactivated.
If you need help turning JavaScript On, click here.
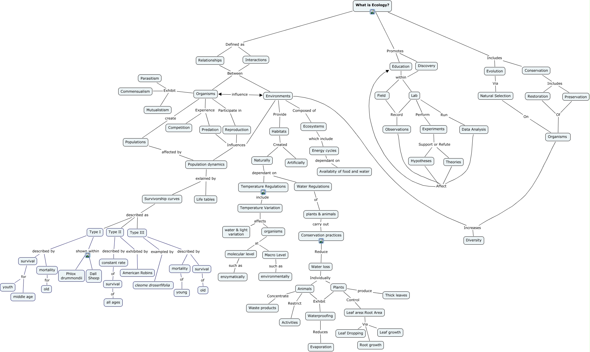
This Concept Map, created with IHMC CmapTools, has information related to: Sara & Lacie mid final, Experiments Support or Refute Hypotheses, Animals Exhibit Waterproofing, Relationships Between Organisms, Conservation Includes Preservation, Education within Field, Environments Influences Population dynamics, Type II described by constant rate, Organisms Experience Predation, Populations affected by Population dynamics, Ecosystems which include Energy cycles, molecular level such as enzymatically, Field Record Observations, plants & animals carry out Conservation practices, organisms at molecular level, Type I shown within Phlox drummondii, survival of all ages, mortality for old, Environments Increases Diversity, Survivorship curves described as Type III, Animals Restrict Activities