Warning:
JavaScript is turned OFF. None of the links on this page will work until it is reactivated.
If you need help turning JavaScript On, click here.
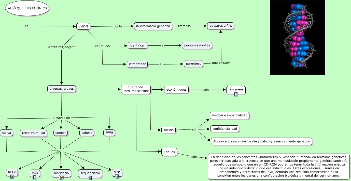
Este Cmap, tiene información relacionada con: allo que ens fa unics, semen com RFLP, sang com PCR, cabells com STR, teixit epitel·lial com RFLP, semen com sequenciació, teixit epitel·lial com hibridació, L'ADN conté la informació genètica, identificar a persones mortes, teixit epitel·lial com PCR, diverses proves a traves de cabells, cabells com PCR, cabells com sequenciació, saliva com RFLP, teixit epitel·lial com sequenciació, sang com sequenciació, sang com hibridació, diverses proves que tenen unes implicacions socials, diverses proves que tenen unes implicacions econòmiques, Ètiques són La definición de los conceptos «naturaleza» y «esencia humana» en términos genéticos parece ir asociada a la creencia en que una manipulación propiamente genéticacambiaría aquello que somos, o que en un CD-ROM podremos tener toda la información enética de un individuo y decir lo que ese individuo es. Estas expresiones, usuales en proponentes y detractores del PGH, denotan una reducida comprensión de la conexión entre los genes y la configuración biológica y mental del ser humano., L'ADN es útil per identificar