Warning:
JavaScript is turned OFF. None of the links on this page will work until it is reactivated.
If you need help turning JavaScript On, click here.
The Concept Map you are trying to access has information related to:
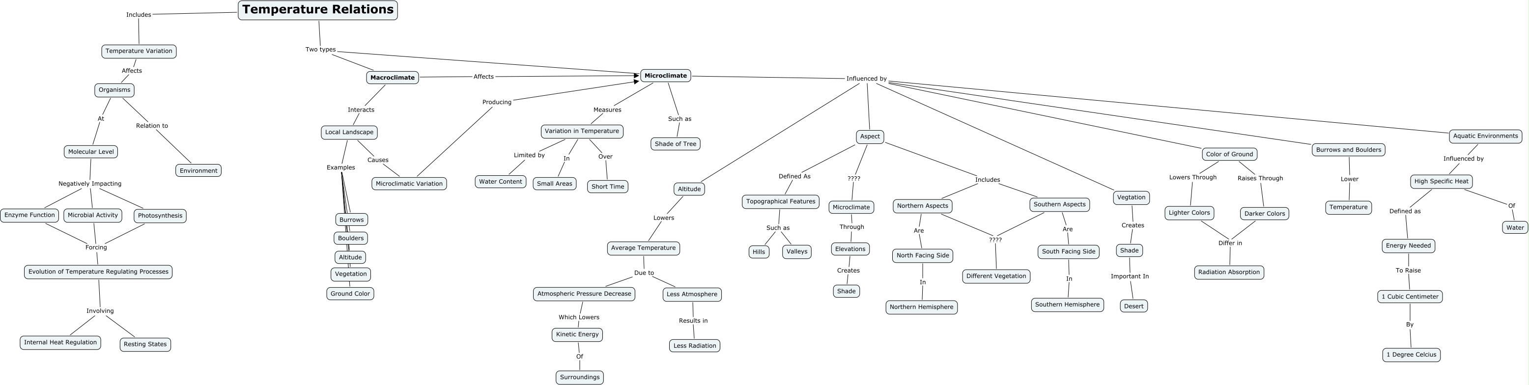
Andrew & Drew first for Mostrom, Photosynthesis Forcing Evolution of Temperature Regulating Processes, Darker Colors Differ in Radiation Absorption, Evolution of Temperature Regulating Processes Involving Resting States, Atmospheric Pressure Decrease Which Lowers Kinetic Energy, Local Landscape Examples Altitude, 1 Cubic Centimeter By 1 Degree Celcius, Temperature Relations Two types Macroclimate, Aspect Includes Northern Aspects, Kinetic Energy Of Surroundings, Southern Aspects Are South Facing Side