Warning:
JavaScript is turned OFF. None of the links on this page will work until it is reactivated.
If you need help turning JavaScript On, click here.
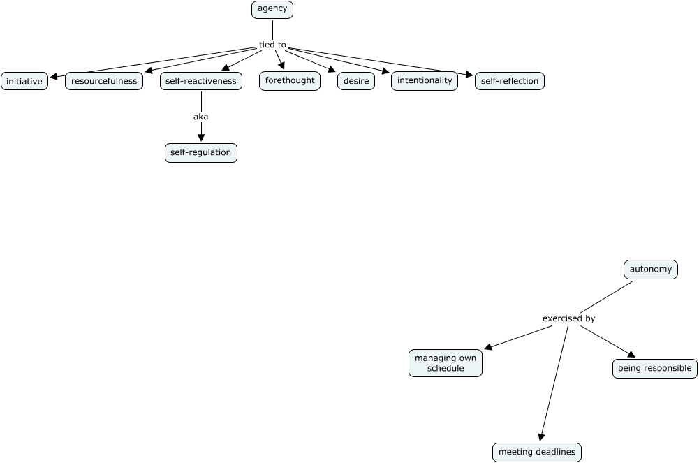
This Concept Map, created with IHMC CmapTools, has information related to: Concepts Related to SDL, agency tied to forethought, autonomy exercised by being responsible, agency tied to self-reflection, autonomy exercised by managing own schedule, agency tied to intentionality, agency tied to self-reactiveness, self-reactiveness aka self-regulation, agency tied to desire, autonomy exercised by meeting deadlines, agency tied to resourcefulness, agency tied to initiative