Warning:
JavaScript is turned OFF. None of the links on this page will work until it is reactivated.
If you need help turning JavaScript On, click here.
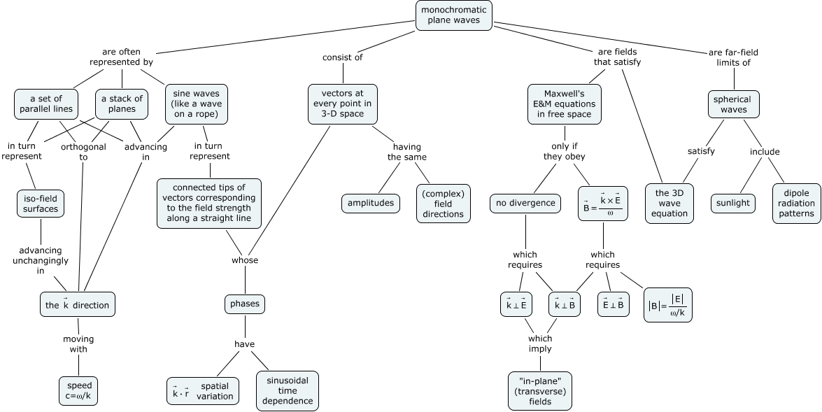
This Concept Map, created with IHMC CmapTools, has information related to: plane waves, <math xmlns="http://www.w3.org/1998/Math/MathML"> <mrow> <munderover> <mtext> k </mtext> <none/> <mtext> → </mtext> </munderover> <mtext> ⊥ </mtext> <munderover> <mtext> B </mtext> <none/> <mtext> → </mtext> </munderover> </mrow> </math> which imply "in-plane" (transverse) fields, sine waves (like a wave on a rope) advancing in <math xmlns="http://www.w3.org/1998/Math/MathML"> <mrow> <mtext> the </mtext> <munderover> <mtext> k </mtext> <none/> <mtext> → </mtext> </munderover> <mtext> direction </mtext> </mrow> </math>, monochromatic plane waves are far-field limits of spherical waves, <math xmlns="http://www.w3.org/1998/Math/MathML"> <mrow> <munderover> <mtext> B </mtext> <none/> <mtext> → </mtext> </munderover> <mtext> = </mtext> <mfrac> <mrow> <munderover> <mtext> k </mtext> <none/> <mtext> → </mtext> </munderover> <mtext> × </mtext> <munderover> <mtext> E </mtext> <none/> <mtext> → </mtext> </munderover> </mrow> <mtext> ω </mtext> </mfrac> </mrow> </math> which requires <math xmlns="http://www.w3.org/1998/Math/MathML"> <mrow> <munderover> <mtext> k </mtext> <none/> <mtext> → </mtext> </munderover> <mtext> ⊥ </mtext> <munderover> <mtext> B </mtext> <none/> <mtext> → </mtext> </munderover> </mrow> </math>, vectors at every point in 3-D space having the same (complex) field directions, sine waves (like a wave on a rope) in turn represent connected tips of vectors corresponding to the field strength along a straight line, <math xmlns="http://www.w3.org/1998/Math/MathML"> <mrow> <munderover> <mtext> B </mtext> <none/> <mtext> → </mtext> </munderover> <mtext> = </mtext> <mfrac> <mrow> <munderover> <mtext> k </mtext> <none/> <mtext> → </mtext> </munderover> <mtext> × </mtext> <munderover> <mtext> E </mtext> <none/> <mtext> → </mtext> </munderover> </mrow> <mtext> ω </mtext> </mfrac> </mrow> </math> which requires <math xmlns="http://www.w3.org/1998/Math/MathML"> <mrow> <mfenced open="|" close="|"> <mtext> B </mtext> </mfenced> <mtext> = </mtext> <mfrac> <mfenced open="|" close="|"> <mtext> E </mtext> </mfenced> <mtext> ω/k </mtext> </mfrac> </mrow> </math>, a set of parallel lines in turn represent iso-field surfaces, Maxwell's E&M equations in free space only if they obey <math xmlns="http://www.w3.org/1998/Math/MathML"> <mrow> <munderover> <mtext> B </mtext> <none/> <mtext> → </mtext> </munderover> <mtext> = </mtext> <mfrac> <mrow> <munderover> <mtext> k </mtext> <none/> <mtext> → </mtext> </munderover> <mtext> × </mtext> <munderover> <mtext> E </mtext> <none/> <mtext> → </mtext> </munderover> </mrow> <mtext> ω </mtext> </mfrac> </mrow> </math>, <math xmlns="http://www.w3.org/1998/Math/MathML"> <mrow> <munderover> <mtext> B </mtext> <none/> <mtext> → </mtext> </munderover> <mtext> = </mtext> <mfrac> <mrow> <munderover> <mtext> k </mtext> <none/> <mtext> → </mtext> </munderover> <mtext> × </mtext> <munderover> <mtext> E </mtext> <none/> <mtext> → </mtext> </munderover> </mrow> <mtext> ω </mtext> </mfrac> </mrow> </math> which requires <math xmlns="http://www.w3.org/1998/Math/MathML"> <mrow> <munderover> <mtext> E </mtext> <none/> <mtext> → </mtext> </munderover> <mtext> ⊥ </mtext> <munderover> <mtext> B </mtext> <none/> <mtext> → </mtext> </munderover> </mrow> </math>, iso-field surfaces advancing unchangingly in <math xmlns="http://www.w3.org/1998/Math/MathML"> <mrow> <mtext> the </mtext> <munderover> <mtext> k </mtext> <none/> <mtext> → </mtext> </munderover> <mtext> direction </mtext> </mrow> </math>, phases have <math xmlns="http://www.w3.org/1998/Math/MathML"> <mrow> <munderover> <mtext> k </mtext> <none/> <mtext> → </mtext> </munderover> <mtext> ⋅ </mtext> <munderover> <mtext> r </mtext> <none/> <mtext> → </mtext> </munderover> <mtext> spatial
 variation </mtext> </mrow> </math>, a stack of planes in turn represent iso-field surfaces, vectors at every point in 3-D space having the same amplitudes, a stack of planes orthogonal to <math xmlns="http://www.w3.org/1998/Math/MathML"> <mrow> <mtext> the </mtext> <munderover> <mtext> k </mtext> <none/> <mtext> → </mtext> </munderover> <mtext> direction </mtext> </mrow> </math>, no divergence which requires <math xmlns="http://www.w3.org/1998/Math/MathML"> <mrow> <munderover> <mtext> k </mtext> <none/> <mtext> → </mtext> </munderover> <mtext> ⊥ </mtext> <munderover> <mtext> E </mtext> <none/> <mtext> → </mtext> </munderover> </mrow> </math>, monochromatic plane waves are often represented by a set of parallel lines, monochromatic plane waves are often represented by sine waves (like a wave on a rope), a set of parallel lines advancing in <math xmlns="http://www.w3.org/1998/Math/MathML"> <mrow> <mtext> the </mtext> <munderover> <mtext> k </mtext> <none/> <mtext> → </mtext> </munderover> <mtext> direction </mtext> </mrow> </math>, monochromatic plane waves are fields that satisfy the 3D wave equation