Warning:
JavaScript is turned OFF. None of the links on this page will work until it is reactivated.
If you need help turning JavaScript On, click here.
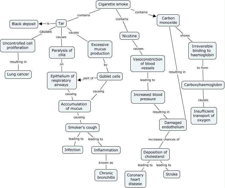
This Concept Map, created with IHMC CmapTools, has information related to: Effect of Smoking, Carboxyhaemoglobin causes Insufficient transport of oxygen, Deposition of cholesterol leading to Stroke, Smoker's cough leading to Infection, Tar causes Paralysis of cilia, Tar is Black deposit, Tar causes Excessive mucus production, Carbon monoxide resulting in Damaged endothelium, Cigarette smoke contains Nicotine, Cigarette smoke contains Tar, Vasoconstriction of blood vessels leading to Increased blood pressure, Nicotine causes Vasoconstriction of blood vessels, Increased blood pressure resulting in Damaged endothelium, Damaged endothelium increases chances of Deposition of cholesterol, Goblet cells causing Acccumulation of mucus, Smoker's cough leading to Inflammation, Goblet cells part of Epithelium of respiratory airways, Deposition of cholesterol leading to Coronary heart disease, Paralysis of cilia on Epithelium of respiratory airways, Acccumulation of mucus causing Smoker's cough, Tar causes Uncontrolled cell proliferation