Warning:
JavaScript is turned OFF. None of the links on this page will work until it is reactivated.
If you need help turning JavaScript On, click here.
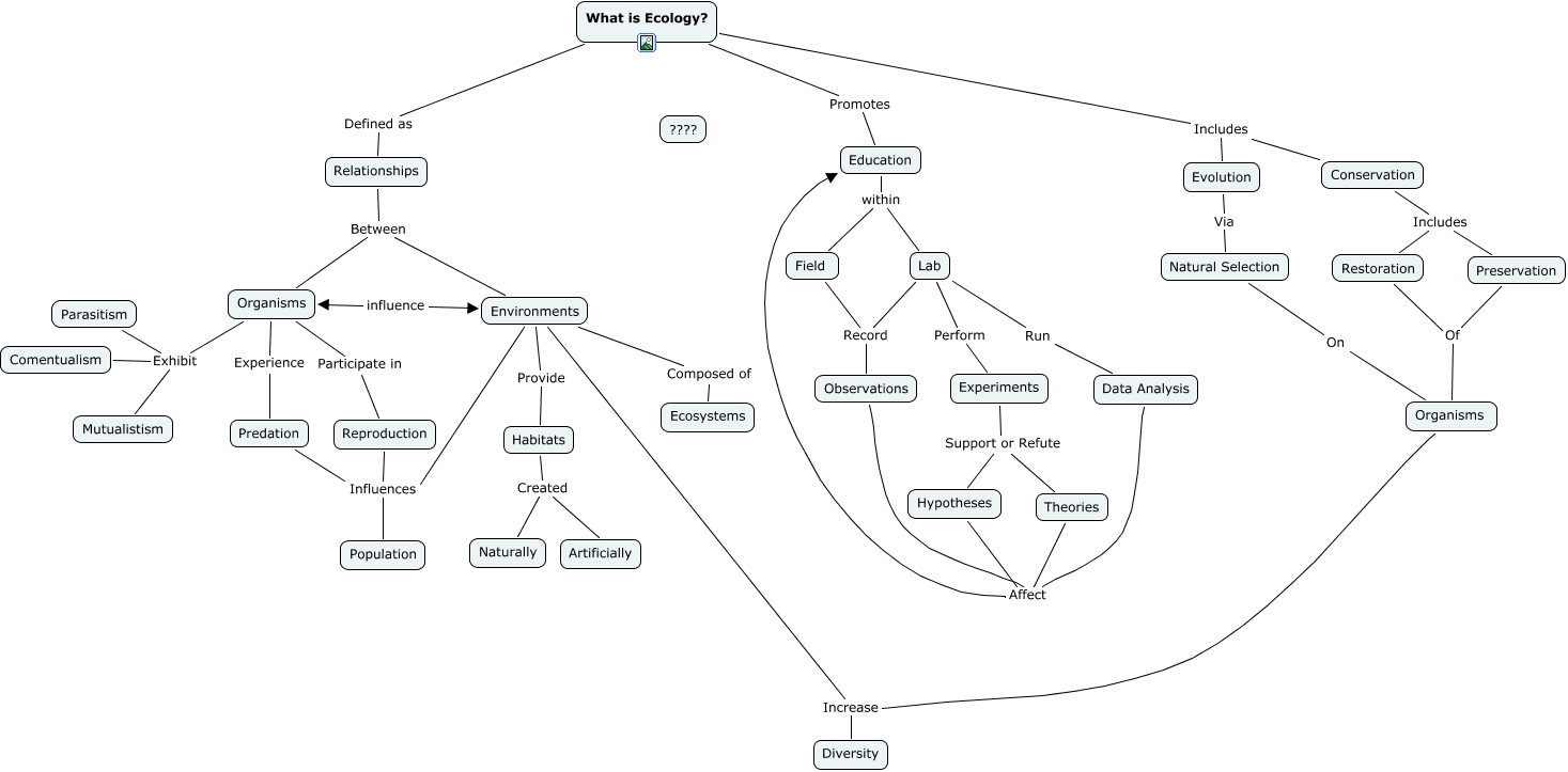
This Concept Map, created with IHMC CmapTools, has information related to: Sara & Lacie Final, Organisms Experience Predation, Lab Record Observations, Organisms Exhibit Parasitism, Natural Selection On Organisms, Field Record Observations, Education within Field, Organisms Participate in Reproduction, Organisms Exhibit Comentualism, What is Ecology? Includes Conservation, What is Ecology? Promotes Education, Lab Run Data Analysis, Restoration Of Organisms, Environments Influences Population, What is Ecology? Defined as Relationships, Environments Composed of Ecosystems, Conservation Includes Restoration, Predation Influences Population, Experiments Support or Refute Theories, Organisms Increase Diversity, Lab Perform Experiments