Warning:
JavaScript is turned OFF. None of the links on this page will work until it is reactivated.
If you need help turning JavaScript On, click here.
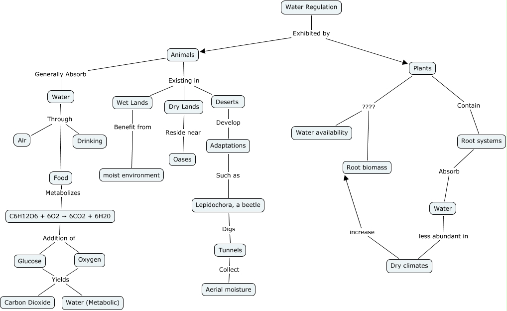
This Concept Map, created with IHMC CmapTools, has information related to: Leah & Lacie first, Plants ???? Water availability, Plants ???? Root biomass, Animals Generally Absorb Water, Glucose Yields Carbon Dioxide, Dry Lands Reside near Oases, Plants Contain Root systems, Tunnels Collect Aerial moisture, Water Through Food, Adaptations Such as Lepidochora, a beetle, Water Regulation Exhibited by Plants, Water Regulation Exhibited by Animals, Animals Existing in Dry Lands, Deserts Develop Adaptations, Animals Existing in Deserts, Dry climates increase Root biomass, Oxygen Yields Carbon Dioxide, Animals Existing in Wet Lands, Oxygen Yields Water (Metabolic), Lepidochora, a beetle Digs Tunnels, Water less abundant in Dry climates