Warning:
JavaScript is turned OFF. None of the links on this page will work until it is reactivated.
If you need help turning JavaScript On, click here.
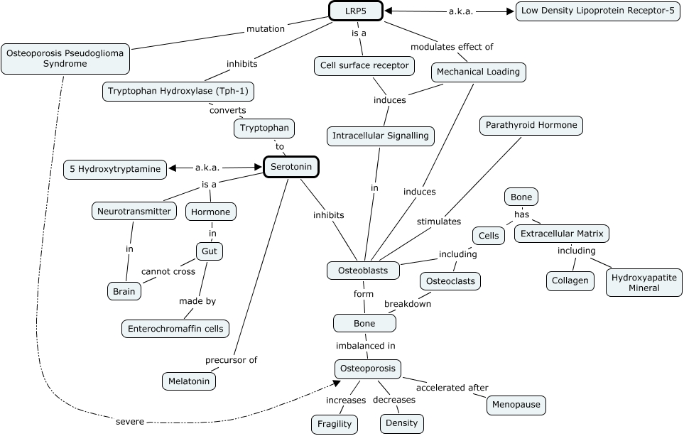
This Concept Map, created with IHMC CmapTools, has information related to: Bones and Seratonin, Extracellular Matrix including Hydroxyapatite Mineral, Hormone in Gut, Osteoclasts breakdown Bone, Extracellular Matrix including Collagen, Serotonin is a Neurotransmitter, LRP5 is a Cell surface receptor, Tryptophan to Serotonin, Serotonin inhibits Osteoblasts, Neurotransmitter in Brain, Mechanical Loading induces Osteoblasts, Bone has Cells, Osteoporosis decreases Density, Cells including Osteoclasts, Gut cannot cross Brain, Parathyroid Hormone stimulates Osteoblasts, Tryptophan Hydroxylase (Tph-1) converts Tryptophan, Bone has Extracellular Matrix, LRP5 modulates effect of Mechanical Loading, Serotonin is a Hormone, Bone imbalanced in Osteoporosis