Warning:
JavaScript is turned OFF. None of the links on this page will work until it is reactivated.
If you need help turning JavaScript On, click here.
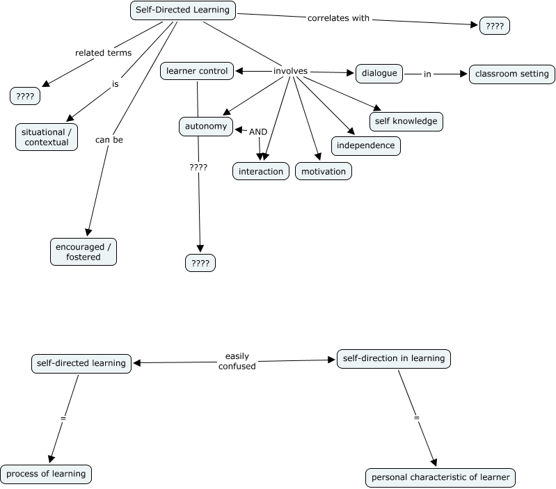
This Concept Map, created with IHMC CmapTools, has information related to: 1-22-09, Self-Directed Learning is situational / contextual, Self-Directed Learning related terms ????, dialogue in classroom setting, Self-Directed Learning involves independence, Self-Directed Learning involves self knowledge, Self-Directed Learning involves autonomy, Self-Directed Learning correlates with ????, Self-Directed Learning can be encouraged / fostered, self-directed learning = process of learning, self-direction in learning = personal characteristic of learner, Self-Directed Learning involves interaction, Self-Directed Learning involves dialogue, Self-Directed Learning involves learner control, Self-Directed Learning involves motivation, learner control ???? ????