IHMC Public Cmaps (3)

        Users (create your own folder...)
        HCI_yipcw

            HCI_yipcw
            Photosynthesis
            Smoking
            Workshop
            YCW
            Cells.cmap
            Endosymbiotic Theory.cdt
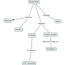
            Respiration.cmap
            Sustainability.cmap
            Untitled 2.cmap
            What are functions of organelles.cdt