Warning:
JavaScript is turned OFF. None of the links on this page will work until it is reactivated.
If you need help turning JavaScript On, click here.
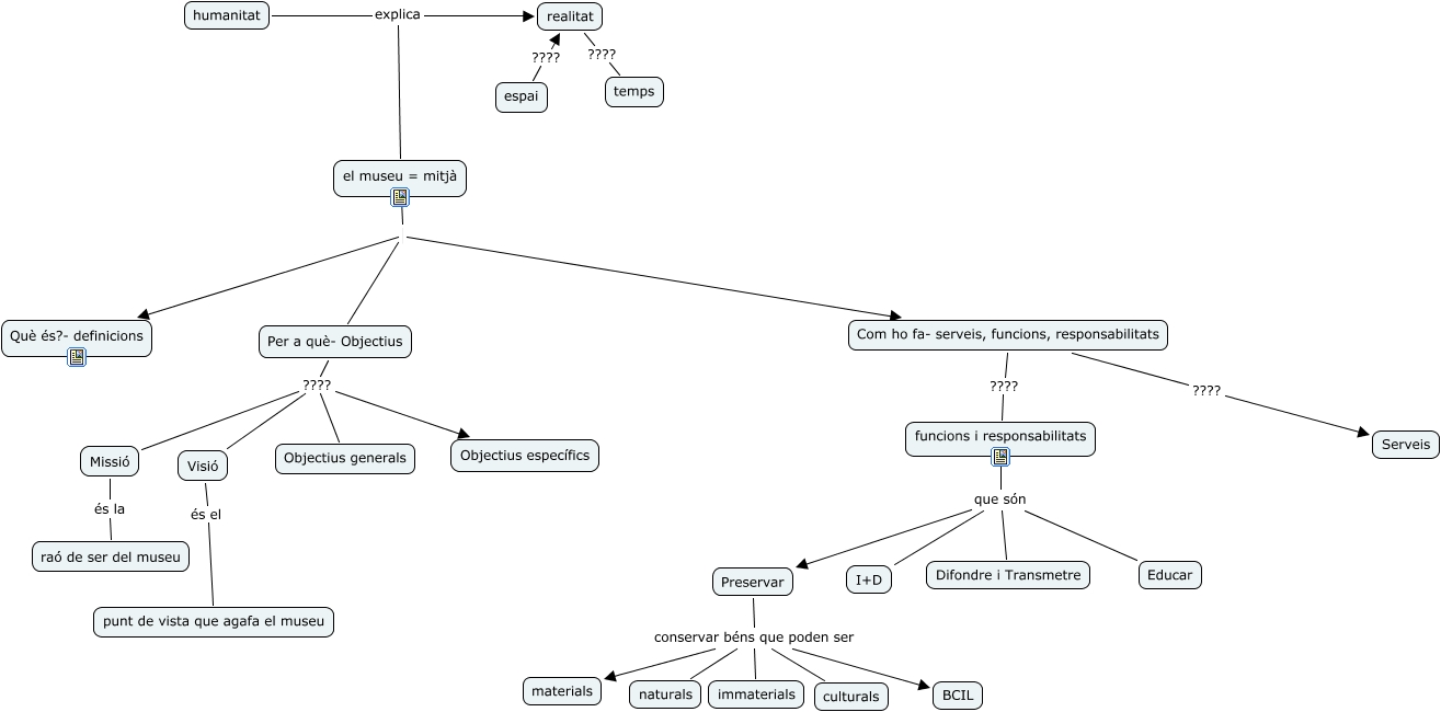
Aquest mapa conceptual conté informació relacionada amb: Mapa 2, Missió és la raó de ser del museu, funcions i responsabilitats que són Difondre i Transmetre, Preservar conservar béns que poden ser immaterials, espai ???? realitat, funcions i responsabilitats que són Educar, Preservar conservar béns que poden ser BCIL, Com ho fa- serveis, funcions, responsabilitats ???? funcions i responsabilitats, Com ho fa- serveis, funcions, responsabilitats ???? Serveis, humanitat explica el museu = mitjà, funcions i responsabilitats que són Preservar, el museu = mitjà Què és?- definicions, Preservar conservar béns que poden ser materials, Per a què- Objectius ???? Objectius específics, Preservar conservar béns que poden ser culturals, el museu = mitjà Per a què- Objectius, Visió és el punt de vista que agafa el museu, Per a què- Objectius ???? Missió, funcions i responsabilitats que són I+D, humanitat explica realitat, el museu = mitjà Com ho fa- serveis, funcions, responsabilitats