Warning:
JavaScript is turned OFF. None of the links on this page will work until it is reactivated.
If you need help turning JavaScript On, click here.
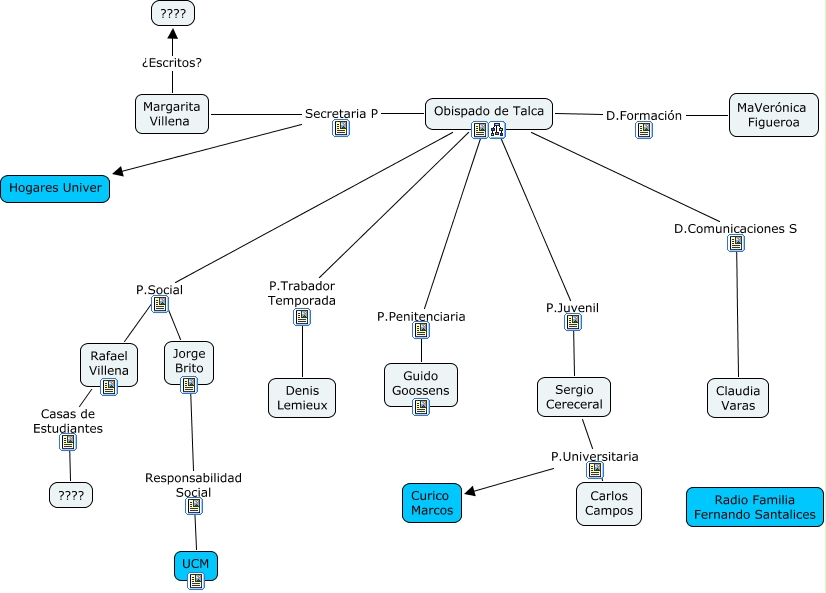
Este mapa conceptual tiene información relacionada a: IC Iglesia, Sergio Cereceral P.Universitaria Curico Marcos, Rafael Villena Casas de Estudiantes ????, Obispado de Talca Secretaria P Hogares Univer, Jorge Brito Responsabilidad Social UCM, Obispado de Talca P.Social Rafael Villena, Margarita Villena ¿Escritos? ????, Obispado de Talca P.Juvenil Sergio Cereceral, Obispado de Talca P.Penitenciaria Guido Goossens, Obispado de Talca D.Comunicaciones S Claudia Varas, Obispado de Talca Secretaria P Margarita Villena