Warning:
JavaScript is turned OFF. None of the links on this page will work until it is reactivated.
If you need help turning JavaScript On, click here.
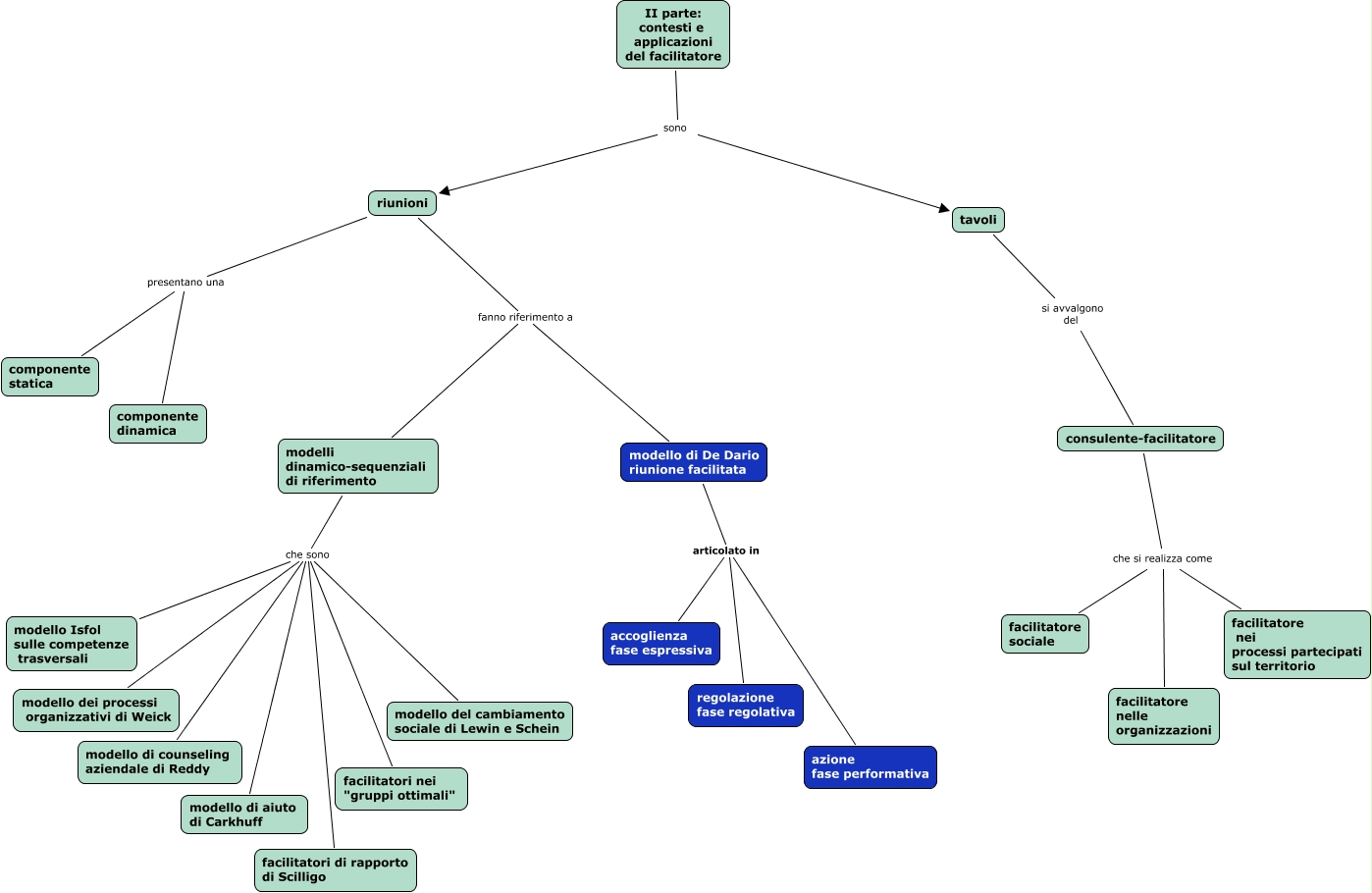
Questa Cmap, creata con IHMC CmapTools, contiene informazioni relative a: contesti e applicazioni del facilitatore, consulente-facilitatore che si realizza come facilitatore nei processi partecipati sul territorio, modello di De Dario riunione facilitata articolato in azione fase performativa, modello di De Dario riunione facilitata articolato in regolazione fase regolativa, modelli dinamico-sequenziali di riferimento che sono facilitatori di rapporto di Scilligo, riunioni presentano una componente statica, modelli dinamico-sequenziali di riferimento che sono modello dei processi organizzativi di Weick, modelli dinamico-sequenziali di riferimento che sono modello del cambiamento sociale di Lewin e Schein, modelli dinamico-sequenziali di riferimento che sono modello di aiuto di Carkhuff, tavoli si avvalgono del consulente-facilitatore, II parte: contesti e applicazioni del facilitatore sono tavoli, II parte: contesti e applicazioni del facilitatore sono riunioni, modelli dinamico-sequenziali di riferimento che sono facilitatori nei "gruppi ottimali", consulente-facilitatore che si realizza come facilitatore sociale, modelli dinamico-sequenziali di riferimento che sono modello Isfol sulle competenze trasversali, riunioni fanno riferimento a modello di De Dario riunione facilitata, modelli dinamico-sequenziali di riferimento che sono modello di counseling aziendale di Reddy, riunioni presentano una componente dinamica, consulente-facilitatore che si realizza come facilitatore nelle organizzazioni, riunioni fanno riferimento a modelli dinamico-sequenziali di riferimento, modello di De Dario riunione facilitata articolato in accoglienza fase espressiva