Warning:
JavaScript is turned OFF. None of the links on this page will work until it is reactivated.
If you need help turning JavaScript On, click here.
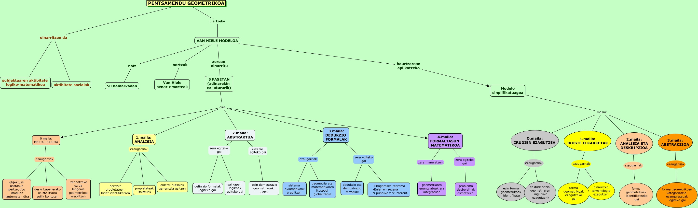
This Concept Map, created with IHMC CmapTools, has information related to: VAN HEILE, 1.maila: ANALISIA ezaugarriak alderdi hutsalak garrantzia galtzen, O.maila: IRUDIEN EZAGUTZEA ezaugarriak ez dute nozio geometriaren inguruko ezagutzarik, 5 FASETAN (adinarekin ez loturarik) dira 4.maila: FORMALTASUN MATEMATIKOA, 5 FASETAN (adinarekin ez loturarik) dira 0 maila: BISUALIZAZIOA, 3.maila: DEDUKZIO FORMALAK ezaugarriak sistema axiomatikoak erabiltzen, VAN HIELE MODELOA haurtzaroan aplikatzeko Modelo sinplifikatuagoa, 5 FASETAN (adinarekin ez loturarik) dira 2.maila: ABSTRAKTUA, O.maila: IRUDIEN EZAGUTZEA ezaugarriak ezin forma geometrikoak identifikatu, PENTSAMENDU GEOMETRIKOA ulertzeko VAN HIELE MODELOA, 4.maila: FORMALTASUN MATEMATIKOA zera maneiatzen geometriaren enuntziatuak era integratuan, 3.maila: DEDUKZIO FORMALAK zera egiteko gai -Pitagorasen teorema -Eulerren zuzena -9 puntuko zirkunferent., 0 maila: BISUALIZAZIOA ezaugarriak objektuak osotasun pertzeotibo moduan hautematen dira, 0 maila: BISUALIZAZIOA ezaugarriak izendatzeko ez da lengoaia geometrikoa erabiltzen, 2.maila: ABSTRAKTUA zera egiteko gai sailkapen logikoak egiteko gai, 2.maila: ANALISIA ETA DESKRIPZIOA ezaugarriak forma geometrikoak identifikatzeko gai, 2.maila: ABSTRAKTUA zera egiteko gai definizio formalak egiteko gai, 3.maila: ABSTRAKZIOA ezaugarriak forma geometrikoen kategorizazio esanguratsuak egiteko gai, 3.maila: DEDUKZIO FORMALAK ezaugarriak geometria eta matematikaren ikuspegi globalizatua, PENTSAMENDU GEOMETRIKOA oinarritzen da aktibitate sozialak, 5 FASETAN (adinarekin ez loturarik) dira 1.maila: ANALISIA