Warning:
JavaScript is turned OFF. None of the links on this page will work until it is reactivated.
If you need help turning JavaScript On, click here.
The Concept Map you are trying to access has information related to:
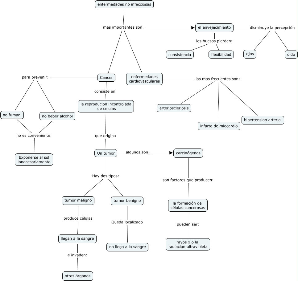
enfermedadesvictor, Un tumor Hay dos tipos: tumor maligno, enfermedades cardiovasculares las mas frecuentes son: hipertension arterial, el envejecimiento los huesos pierden: flexibilidad, no beber alcohol no es conveniente: Exponerse al sol innecesariamente, la reproducion incontrolada de celulas que origina Un tumor, llegan a la sangre e invaden: otros órganos, enfermedades cardiovasculares las mas frecuentes son: arterioscleriosis, el envejecimiento disminuye la percepción oido, enfermedades no infecciosas mas importantes son Cancer, el envejecimiento los huesos pierden: consistencia