Warning:
JavaScript is turned OFF. None of the links on this page will work until it is reactivated.
If you need help turning JavaScript On, click here.
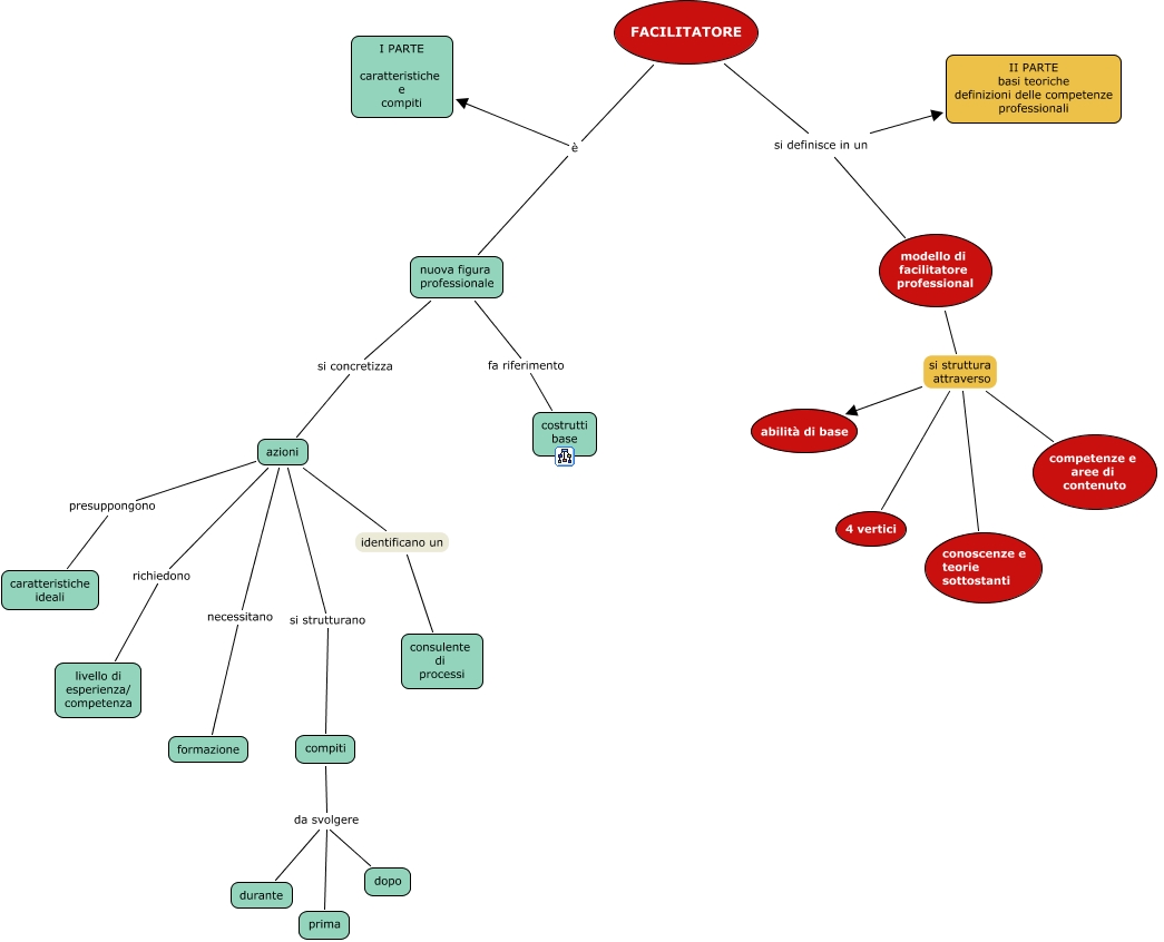
Questa Cmap, creata con IHMC CmapTools, contiene informazioni relative a: professione facilitatore, azioni identificano un consulente di processi, azioni richiedono livello di esperienza/ competenza, FACILITATORE si definisce in un II PARTE basi teoriche definizioni delle competenze professionali, FACILITATORE è nuova figura professionale, FACILITATORE è I PARTE caratteristiche e compiti, azioni necessitano formazione, modello di facilitatore professional si struttura attraverso competenze e aree di contenuto, compiti da svolgere dopo, modello di facilitatore professional si struttura attraverso 4 vertici, FACILITATORE si definisce in un modello di facilitatore professional, nuova figura professionale si concretizza azioni, azioni si strutturano compiti, modello di facilitatore professional si struttura attraverso conoscenze e teorie sottostanti, modello di facilitatore professional si struttura attraverso abilità di base, nuova figura professionale fa riferimento costrutti base, compiti da svolgere durante, compiti da svolgere prima, azioni presuppongono caratteristiche ideali