Warning:
JavaScript is turned OFF. None of the links on this page will work until it is reactivated.
If you need help turning JavaScript On, click here.
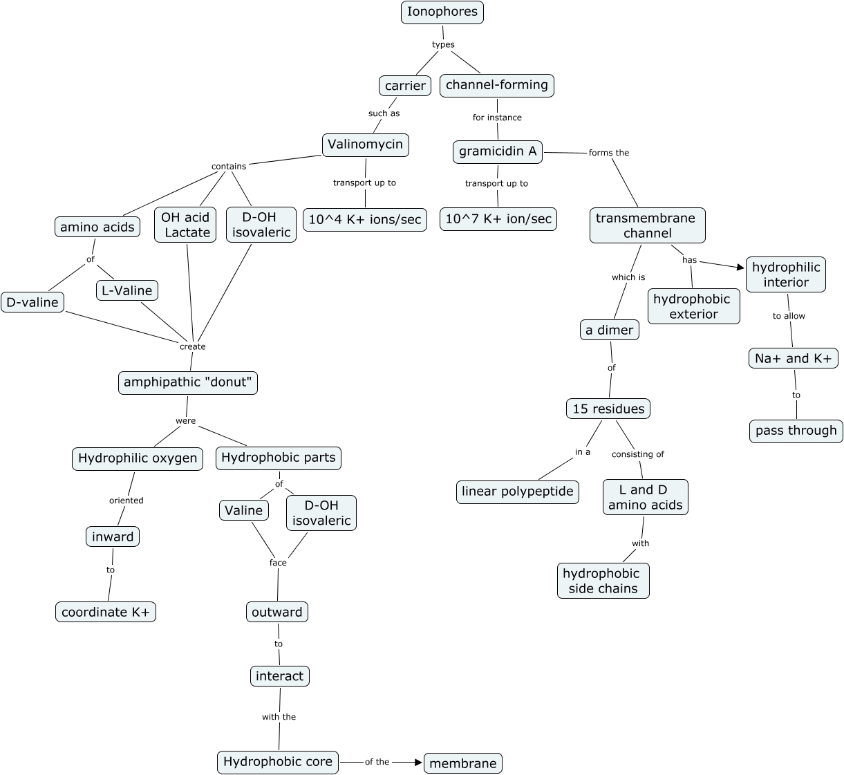
This Concept Map, created with IHMC CmapTools, has information related to: Ionophores, gramicidin A forms the transmembrane channel, D-valine create amphipathic "donut", 15 residues in a linear polypeptide, OH acid Lactate create amphipathic "donut", channel-forming for instance gramicidin A, Hydrophobic core of the membrane, outward to interact, Ionophores types channel-forming, Valinomycin contains amino acids, transmembrane channel which is a dimer, L and D amino acids with hydrophobic side chains, Ionophores types carrier, 15 residues consisting of L and D amino acids, transmembrane channel has hydrophobic exterior, amphipathic "donut" were Hydrophobic parts, a dimer of 15 residues, D-OH isovaleric face outward, carrier such as Valinomycin, amino acids of D-valine, gramicidin A transport up to 10^7 K+ ion/sec