Warning:
JavaScript is turned OFF. None of the links on this page will work until it is reactivated.
If you need help turning JavaScript On, click here.
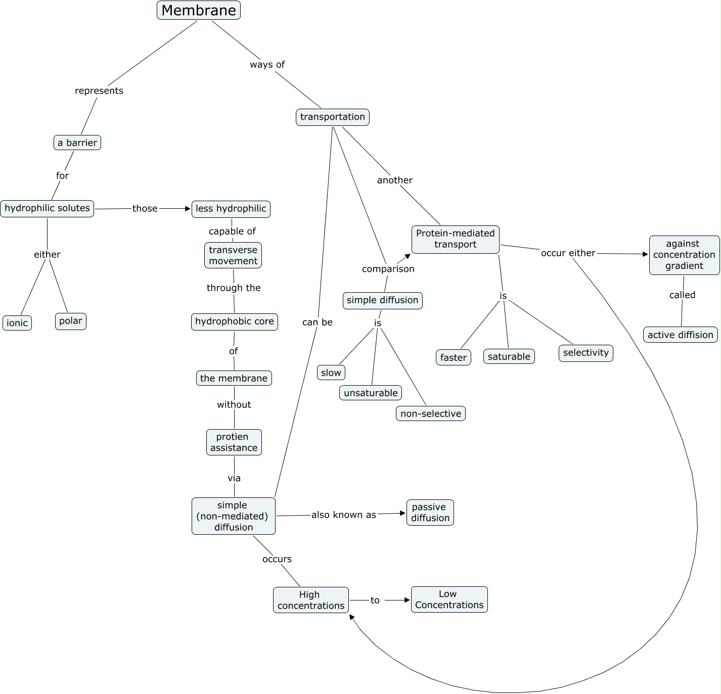
This Concept Map, created with IHMC CmapTools, has information related to: Membrane transport first, transportation comparison simple diffusion, against concentration gradient called active diffision, transportation another Protein-mediated transport, transportation can be simple (non-mediated) diffusion, simple (non-mediated) diffusion also known as passive diffusion, simple diffusion is slow, Membrane represents a barrier, Protein-mediated transport occur either High concentrations, simple diffusion is unsaturable, transportation comparison Protein-mediated transport, Membrane ways of transportation, Protein-mediated transport is saturable, a barrier for hydrophilic solutes, simple (non-mediated) diffusion occurs High concentrations, less hydrophilic capable of transverse movement, protien assistance via simple (non-mediated) diffusion, Protein-mediated transport is faster, hydrophilic solutes either polar, Protein-mediated transport is selectivity, hydrophobic core of the membrane