Warning:
JavaScript is turned OFF. None of the links on this page will work until it is reactivated.
If you need help turning JavaScript On, click here.
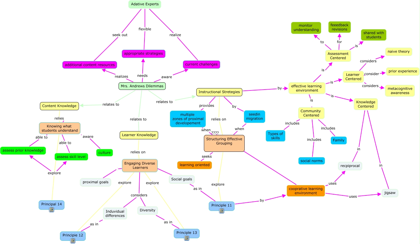
This Concept Map, created with IHMC CmapTools, has information related to: C. Zachary_ Ms Andrew_Final, Instructional Stretegies provides multiple zones of proximal developement, Assessment Centered for feeedback revisions, Content Knowledge relies Knowing what students understand, Structuring Effective Grouping ???? cooprative learning environment, Structuring Effective Grouping explore Principle 11, Knowing what students understand explore Principal 14, Knowledge Centered in recpiprocal, Mrs. Andrews Dilemmas relates to Instructional Stretegies, Social goals as in Principle 11, Instructional Stretegies relies on Structuring Effective Grouping, Knowing what students understand able to assess skill level, Community Centered includes Types of skills, cooprative learning environment uses jigsaw, Learner Centered consider prior experience, seedin migration when Structuring Effective Grouping, Engaging Diverse Learners considers Induvidual differences, Mrs. Andrews Dilemmas aware current challenges, Mrs. Andrews Dilemmas relates to Learner Knowledge, cooprative learning environment uses recpiprocal, Engaging Diverse Learners explore Principle 13