Warning:
JavaScript is turned OFF. None of the links on this page will work until it is reactivated.
If you need help turning JavaScript On, click here.
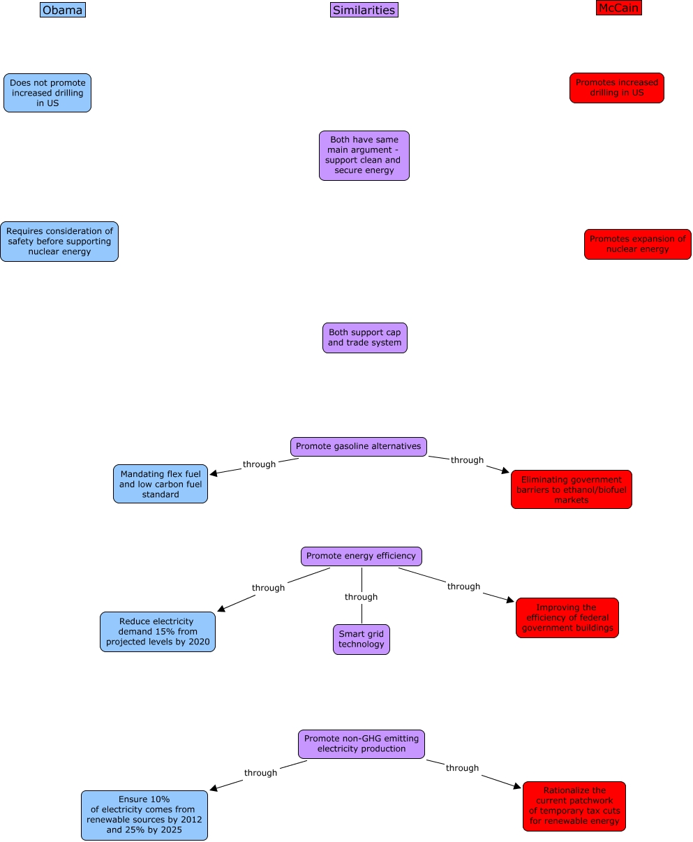
This Concept Map, created with IHMC CmapTools, has information related to: Comparison, Promote gasoline alternatives through Mandating flex fuel and low carbon fuel standard, Promote non-GHG emitting electricity production through Rationalize the current patchwork of temporary tax cuts for renewable energy, Promote energy efficiency through Smart grid technology, Promote energy efficiency through Reduce electricity demand 15% from projected levels by 2020, Promote non-GHG emitting electricity production through Ensure 10% of electricity comes from renewable sources by 2012 and 25% by 2025, Promote energy efficiency through Improving the efficiency of federal government buildings, Promote gasoline alternatives through Eliminating government barriers to ethanol/biofuel markets