Warning:
JavaScript is turned OFF. None of the links on this page will work until it is reactivated.
If you need help turning JavaScript On, click here.
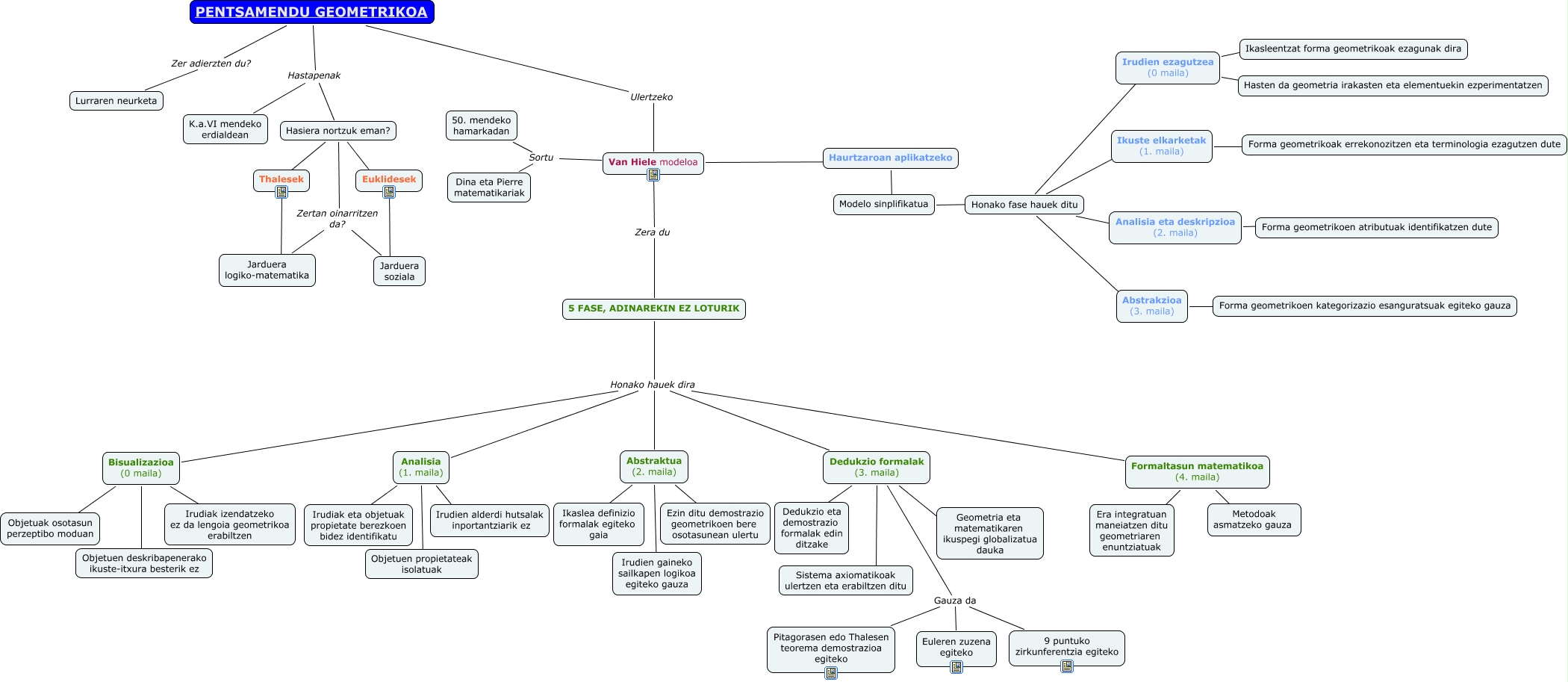
Este Cmap, tiene información relacionada con: Ochoa de Retana Elorza, María (Pentsamendu geometrikoa), Analisia (1. maila) ???? Objetuen propietateak isolatuak, Honako fase hauek ditu ???? Ikuste elkarketak (1. maila), Ikuste elkarketak (1. maila) ???? Forma geometrikoak errekonozitzen eta terminologia ezagutzen dute, Euklidesek ???? Jarduera soziala, Dedukzio formalak (3. maila) ???? Sistema axiomatikoak ulertzen eta erabiltzen ditu, Dedukzio formalak (3. maila) Gauza da Pitagorasen edo Thalesen teorema demostrazioa egiteko, Honako fase hauek ditu ???? Abstrakzioa (3. maila), Van Hiele modeloa Sortu 50. mendeko hamarkadan, Bisualizazioa (0 maila) ???? Objetuak osotasun perzeptibo moduan, PENTSAMENDU GEOMETRIKOA Hastapenak K.a.VI mendeko erdialdean, Analisia eta deskripzioa (2. maila) ???? Forma geometrikoen atributuak identifikatzen dute, Bisualizazioa (0 maila) ???? Objetuen deskribapenerako ikuste-itxura besterik ez, Irudien ezagutzea (0 maila) ???? Hasten da geometria irakasten eta elementuekin ezperimentatzen, 5 FASE, ADINAREKIN EZ LOTURIK Honako hauek dira Formaltasun matematikoa (4. maila), Abstraktua (2. maila) ???? Irudien gaineko sailkapen logikoa egiteko gauza, 5 FASE, ADINAREKIN EZ LOTURIK Honako hauek dira Abstraktua (2. maila), Van Hiele modeloa Sortu Dina eta Pierre matematikariak, Hasiera nortzuk eman? ???? Thalesek, Analisia (1. maila) ???? Irudien alderdi hutsalak inportantziarik ez, Analisia (1. maila) ???? Irudiak eta objetuak propietate berezkoen bidez identifikatu