Warning:
JavaScript is turned OFF. None of the links on this page will work until it is reactivated.
If you need help turning JavaScript On, click here.
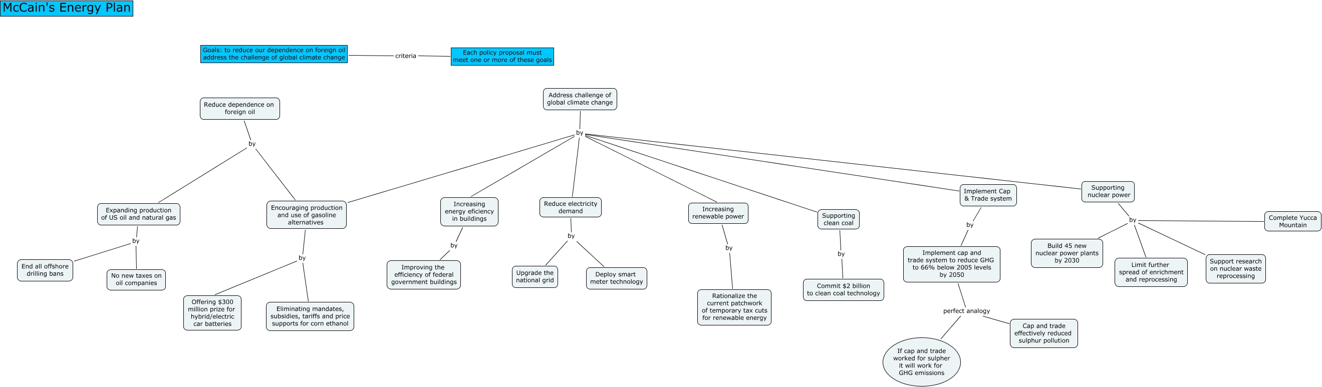
This Concept Map, created with IHMC CmapTools, has information related to: McCain_energy_plan, Address challenge of global climate change by Supporting nuclear power, Expanding production of US oil and natural gas by End all offshore drilling bans, Address challenge of global climate change by Implement Cap & Trade system, Reduce dependence on foreign oil by Encouraging production and use of gasoline alternatives, Address challenge of global climate change by Increasing renewable power, Supporting nuclear power by Build 45 new nuclear power plants by 2030, Supporting clean coal by Commit $2 billion to clean coal technology, Supporting nuclear power by Limit further spread of enrichment and reprocessing, Increasing renewable power by Rationalize the current patchwork of temporary tax cuts for renewable energy, Increasing energy eficiency in buildings by Improving the efficiency of federal government buildings, Cap and trade effectively reduced sulphur pollution perfect analogy Implement cap and trade system to reduce GHG to 66% below 2005 levels by 2050, If cap and trade worked for sulpher it will work for GHG emissions perfect analogy Implement cap and trade system to reduce GHG to 66% below 2005 levels by 2050, Supporting nuclear power by Support research on nuclear waste reprocessing, Encouraging production and use of gasoline alternatives by Offering $300 million prize for hybrid/electric car batteries, Address challenge of global climate change by Supporting clean coal, Expanding production of US oil and natural gas by No new taxes on oil companies, Address challenge of global climate change by Reduce electricity demand, Implement Cap & Trade system by Implement cap and trade system to reduce GHG to 66% below 2005 levels by 2050, Reduce electricity demand by Deploy smart meter technology, Encouraging production and use of gasoline alternatives by Eliminating mandates, subsidies, tariffs and price supports for corn ethanol