Warning:
JavaScript is turned OFF. None of the links on this page will work until it is reactivated.
If you need help turning JavaScript On, click here.
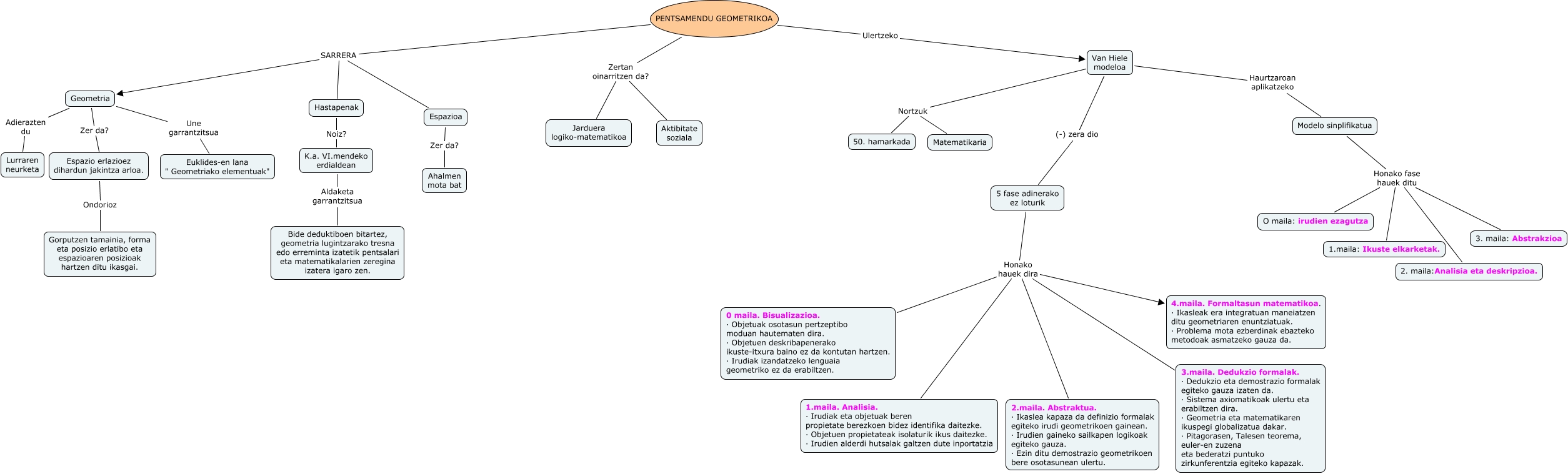
Este Cmap, tiene información relacionada con: HUARTE RAZKIN 2, Van Hiele modeloa (-) zera dio 5 fase adinerako ez loturik, K.a. VI.mendeko erdialdean Aldaketa garrantzitsua Bide deduktiboen bitartez, geometria lugintzarako tresna edo erreminta izatetik pentsalari eta matematikalarien zeregina izatera igaro zen., PENTSAMENDU GEOMETRIKOA SARRERA Hastapenak, Modelo sinplifikatua Honako fase hauek ditu 2. maila:Analisia eta deskripzioa., Espazio erlazioez dihardun jakintza arloa. Ondorioz Gorputzen tamainia, forma eta posizio erlatibo eta espazioaren posizioak hartzen ditu ikasgai., 5 fase adinerako ez loturik Honako hauek dira 1.maila. Analisia. · Irudiak eta objetuak beren propietate berezkoen bidez identifika daitezke. · Objetuen propietateak isolaturik ikus daitezke. · Irudien alderdi hutsalak galtzen dute inportatzia, Van Hiele modeloa Nortzuk Matematikaria, 5 fase adinerako ez loturik Honako hauek dira 0 maila. Bisualizazioa. · Objetuak osotasun pertzeptibo moduan hautematen dira. · Objetuen deskribapenerako ikuste-itxura baino ez da kontutan hartzen. · Irudiak izandatzeko lenguaia geometriko ez da erabiltzen., Geometria Zer da? Espazio erlazioez dihardun jakintza arloa., Modelo sinplifikatua Honako fase hauek ditu 3. maila: Abstrakzioa, Modelo sinplifikatua Honako fase hauek ditu 1.maila: Ikuste elkarketak., Van Hiele modeloa Haurtzaroan aplikatzeko Modelo sinplifikatua, Geometria Adierazten du Lurraren neurketa, PENTSAMENDU GEOMETRIKOA Ulertzeko Van Hiele modeloa, 5 fase adinerako ez loturik Honako hauek dira 4.maila. Formaltasun matematikoa. · Ikasleak era integratuan maneiatzen ditu geometriaren enuntziatuak. · Problema mota ezberdinak ebazteko metodoak asmatzeko gauza da., 5 fase adinerako ez loturik Honako hauek dira 3.maila. Dedukzio formalak. · Dedukzio eta demostrazio formalak egiteko gauza izaten da. · Sistema axiomatikoak ulertu eta erabiltzen dira. · Geometria eta matematikaren ikuspegi globalizatua dakar. · Pitagorasen, Talesen teorema, euler-en zuzena eta bederatzi puntuko zirkunferentzia egiteko kapazak., Espazioa Zer da? Ahalmen mota bat, PENTSAMENDU GEOMETRIKOA Zertan oinarritzen da? Jarduera logiko-matematikoa, Hastapenak Noiz? K.a. VI.mendeko erdialdean, PENTSAMENDU GEOMETRIKOA SARRERA Geometria