Warning:
JavaScript is turned OFF. None of the links on this page will work until it is reactivated.
If you need help turning JavaScript On, click here.
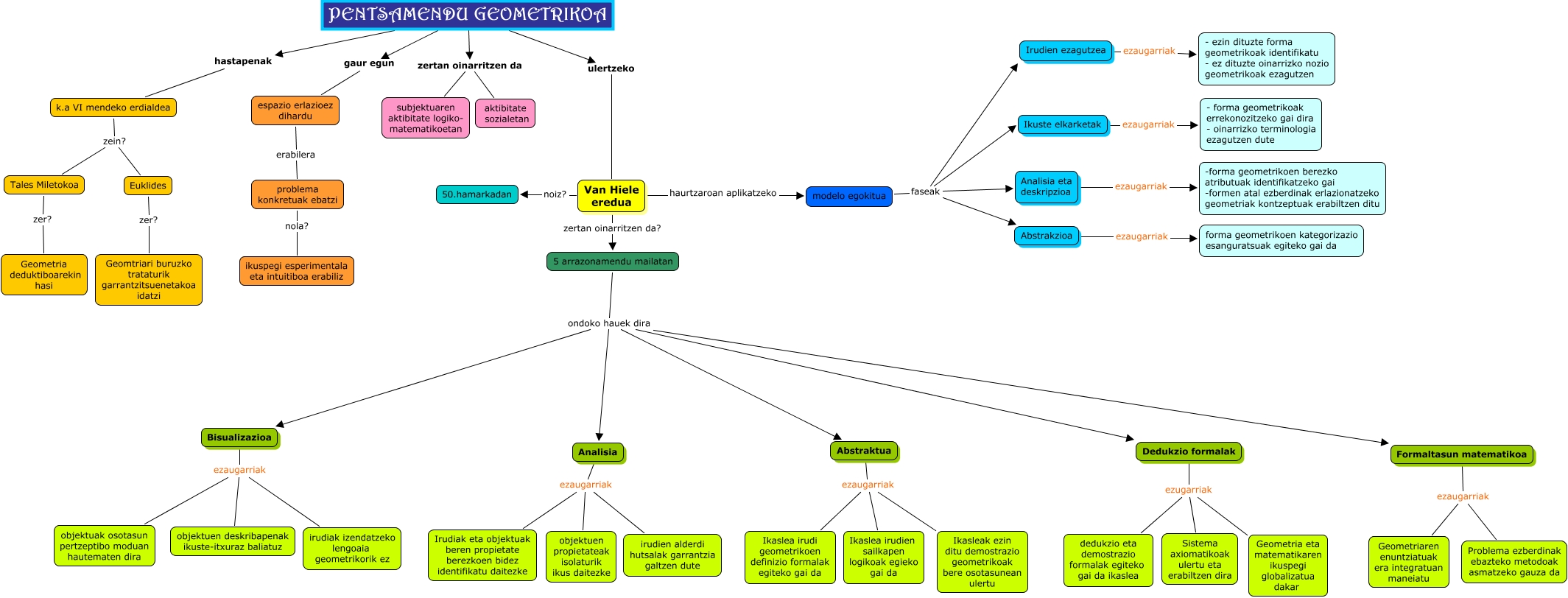
Este Cmap, tiene información relacionada con: Perez Cantero Itziar 2, k.a VI mendeko erdialdea zein? Tales Miletokoa, Abstraktua ezaugarriak Ikasleak ezin ditu demostrazio geometrikoak bere osotasunean ulertu, problema konkretuak ebatzi nola? ikuspegi esperimentala eta intuitiboa erabiliz, Dedukzio formalak ezugarriak dedukzio eta demostrazio formalak egiteko gai da ikaslea, PENTSAMENDU GEOMETRIKOA zertan oinarritzen da aktibitate sozialetan, modelo egokitua faseak Ikuste elkarketak, Euklides zer? Geomtriari buruzko trataturik garrantzitsuenetakoa idatzi, Abstrakzioa ezaugarriak forma geometrikoen kategorizazio esanguratsuak egiteko gai da, Van Hiele eredua zertan oinarritzen da? 5 arrazonamendu mailatan, Abstraktua ezaugarriak Ikaslea irudi geometrikoen definizio formalak egiteko gai da, Tales Miletokoa zer? Geometria deduktiboarekin hasi, PENTSAMENDU GEOMETRIKOA hastapenak k.a VI mendeko erdialdea, PENTSAMENDU GEOMETRIKOA zertan oinarritzen da subjektuaren aktibitate logiko- matematikoetan, 5 arrazonamendu mailatan ondoko hauek dira Dedukzio formalak, Analisia ezaugarriak objektuen propietateak isolaturik ikus daitezke, Van Hiele eredua noiz? 50.hamarkadan, 5 arrazonamendu mailatan ondoko hauek dira Formaltasun matematikoa, modelo egokitua faseak Abstrakzioa, Formaltasun matematikoa ezaugarriak Problema ezberdinak ebazteko metodoak asmatzeko gauza da, Bisualizazioa ezaugarriak objektuen deskribapenak ikuste-itxuraz baliatuz