Warning:
JavaScript is turned OFF. None of the links on this page will work until it is reactivated.
If you need help turning JavaScript On, click here.
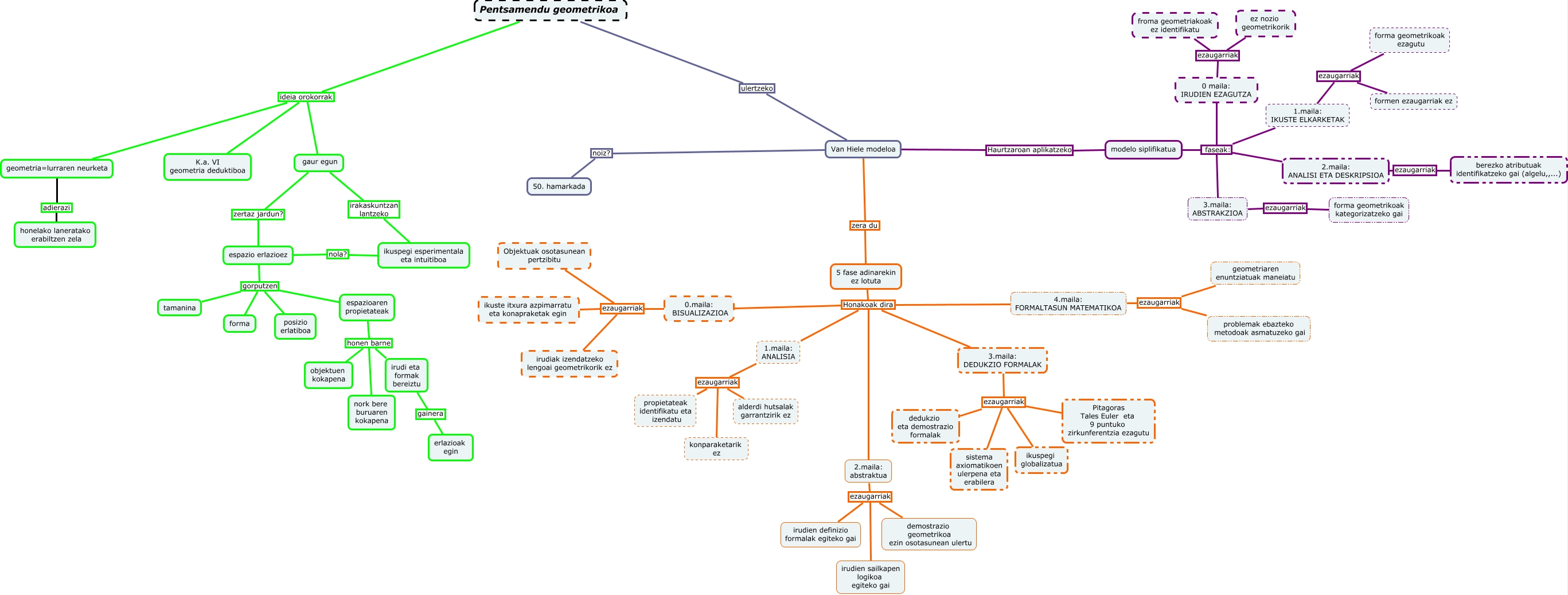
Este Cmap, tiene información relacionada con: Plaza Rabanete Joana 2, 0.maila: BISUALIZAZIOA ezaugarriak irudiak izendatzeko lengoai geometrikorik ez, geometria=lurraren neurketa adierazi honelako laneratako erabiltzen zela, Van Hiele modeloa noiz? 50. hamarkada, 1.maila: IKUSTE ELKARKETAK ezaugarriak formen ezaugarriak ez, modelo siplifikatua faseak: 1.maila: IKUSTE ELKARKETAK, 3.maila: DEDUKZIO FORMALAK ezaugarriak dedukzio eta demostrazio formalak, irudi eta formak bereiztu gainera erlazioak egin, espazio erlazioez gorputzen espazioaren propietateak, 0.maila: BISUALIZAZIOA ezaugarriak Objektuak osotasunean pertzibitu, Pentsamendu geometrikoa ideia orokorrak geometria=lurraren neurketa, 5 fase adinarekin ez lotuta Honakoak dira 4.maila: FORMALTASUN MATEMATIKOA, 2.maila: abstraktua ezaugarriak irudien sailkapen logikoa egiteko gai, espazioaren propietateak honen barne irudi eta formak bereiztu, 4.maila: FORMALTASUN MATEMATIKOA ezaugarriak geometriaren enuntziatuak maneiatu, 2.maila: abstraktua ezaugarriak irudien definizio formalak egiteko gai, Van Hiele modeloa zera du 5 fase adinarekin ez lotuta, 3.maila: DEDUKZIO FORMALAK ezaugarriak ikuspegi globalizatua, espazio erlazioez nola? ikuspegi esperimentala eta intuitiboa, espazioaren propietateak honen barne objektuen kokapena, Pentsamendu geometrikoa ulertzeko Van Hiele modeloa