WARNING:
JavaScript is turned OFF. None of the links on this concept map will
work until it is reactivated.
If you need help turning JavaScript On, click here.
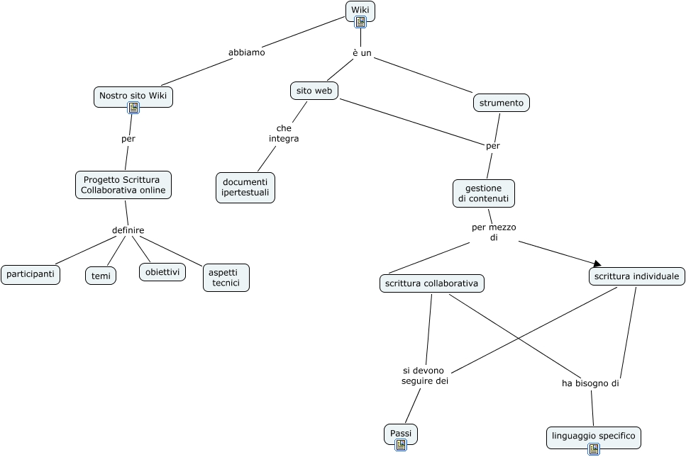
Questa Cmap, creata con IHMC CmapTools, contiene informazioni relative a: uso_Wiki, Progetto Scrittura Collaborativa online definire obiettivi, Nostro sito Wiki per Progetto Scrittura Collaborativa online, Progetto Scrittura Collaborativa online definire aspetti tecnici, Wiki è un sito web, sito web per gestione di contenuti, Wiki è un strumento, strumento per gestione di contenuti, Progetto Scrittura Collaborativa online definire participanti, scrittura individuale ha bisogno di linguaggio specifico, gestione di contenuti per mezzo di scrittura collaborativa, Progetto Scrittura Collaborativa online definire temi, scrittura collaborativa ha bisogno di linguaggio specifico, gestione di contenuti per mezzo di scrittura individuale, Wiki abbiamo Nostro sito Wiki, scrittura individuale si devono seguire dei Passi, scrittura collaborativa si devono seguire dei Passi, sito web che integra documenti ipertestuali