Warning:
JavaScript is turned OFF. None of the links on this page will work until it is reactivated.
If you need help turning JavaScript On, click here.
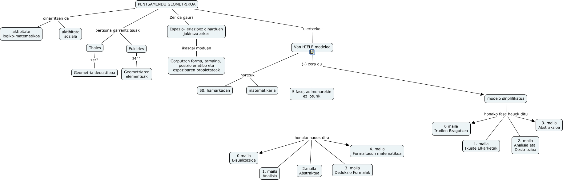
Este Cmap, tiene información relacionada con: Argintxona_Atxa_Jone 2, 5 fase, adimenarekin ez loturik honako hauek dira 4. maila Formaltasun matematikoa, 5 fase, adimenarekin ez loturik honako hauek dira 3. maila Dedukzio Formalak, PENTSAMENDU GEOMETRIKOA pertsona garrantzitsuak Euklides, PENTSAMENDU GEOMETRIKOA oinarritzen da aktibitate logiko-matematikoa, 5 fase, adimenarekin ez loturik honako hauek dira 1. maila Analisia, 5 fase, adimenarekin ez loturik honako hauek dira 0 maila Bisualizazioa, modelo sinplifikatua honako fase hauek ditu 2. maila Analisia eta Deskripzioa, PENTSAMENDU GEOMETRIKOA Zer da gaur? Espazio- erlazioez diharduen jakintza arloa, PENTSAMENDU GEOMETRIKOA pertsona garrantzitsuak Thales, PENTSAMENDU GEOMETRIKOA ulertzeko Van HIELE modeloa, Euklides zer? Geometriaren elementuak, Thales zer? Geometria deduktiboa, modelo sinplifikatua honako fase hauek ditu 0 maila Irudien Ezagutzea, Van HIELE modeloa (-) zera du 5 fase, adimenarekin ez loturik, PENTSAMENDU GEOMETRIKOA oinarritzen da aktibitate soziala, Van HIELE modeloa nortzuk matematikaria, 5 fase, adimenarekin ez loturik honako hauek dira 2.maila Abstraktua, Espazio- erlazioez diharduen jakintza arloa ikasgai moduan Gorputzen forma, tamaina, posizio erlatibo eta espazioaren propietateak, modelo sinplifikatua honako fase hauek ditu 3. maila Abstrakzioa, Van HIELE modeloa nortzuk 50. hamarkadan