Warning:
JavaScript is turned OFF. None of the links on this page will work until it is reactivated.
If you need help turning JavaScript On, click here.
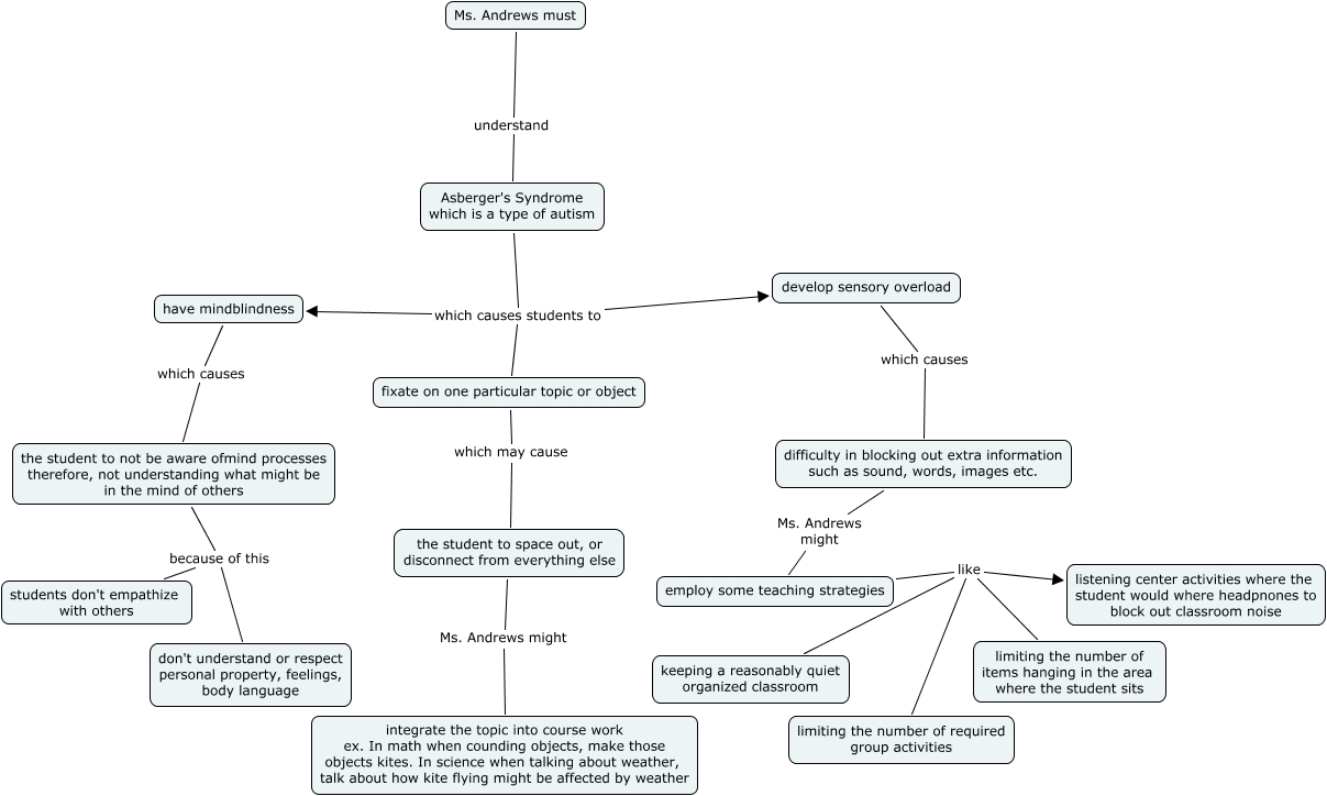
This Concept Map, created with IHMC CmapTools, has information related to: P. Grissett_Bob, Ms. Andrews must understand Asberger's Syndrome which is a type of autism, Asberger's Syndrome which is a type of autism which causes students to develop sensory overload, employ some teaching strategies like limiting the number of items hanging in the area where the student sits, have mindblindness which causes the student to not be aware ofmind processes therefore, not understanding what might be in the mind of others, develop sensory overload which causes difficulty in blocking out extra information such as sound, words, images etc., Asberger's Syndrome which is a type of autism which causes students to fixate on one particular topic or object, the student to not be aware ofmind processes therefore, not understanding what might be in the mind of others because of this don't understand or respect personal property, feelings, body language, fixate on one particular topic or object which may cause the student to space out, or disconnect from everything else, the student to not be aware ofmind processes therefore, not understanding what might be in the mind of others because of this students don't empathize with others, employ some teaching strategies like keeping a reasonably quiet organized classroom, employ some teaching strategies like limiting the number of required group activities, the student to space out, or disconnect from everything else Ms. Andrews might integrate the topic into course work ex. In math when counding objects, make those objects kites. In science when talking about weather, talk about how kite flying might be affected by weather, Asberger's Syndrome which is a type of autism which causes students to have mindblindness, difficulty in blocking out extra information such as sound, words, images etc. Ms. Andrews might employ some teaching strategies, employ some teaching strategies like listening center activities where the student would where headpnones to block out classroom noise