Warning:
JavaScript is turned OFF. None of the links on this page will work until it is reactivated.
If you need help turning JavaScript On, click here.
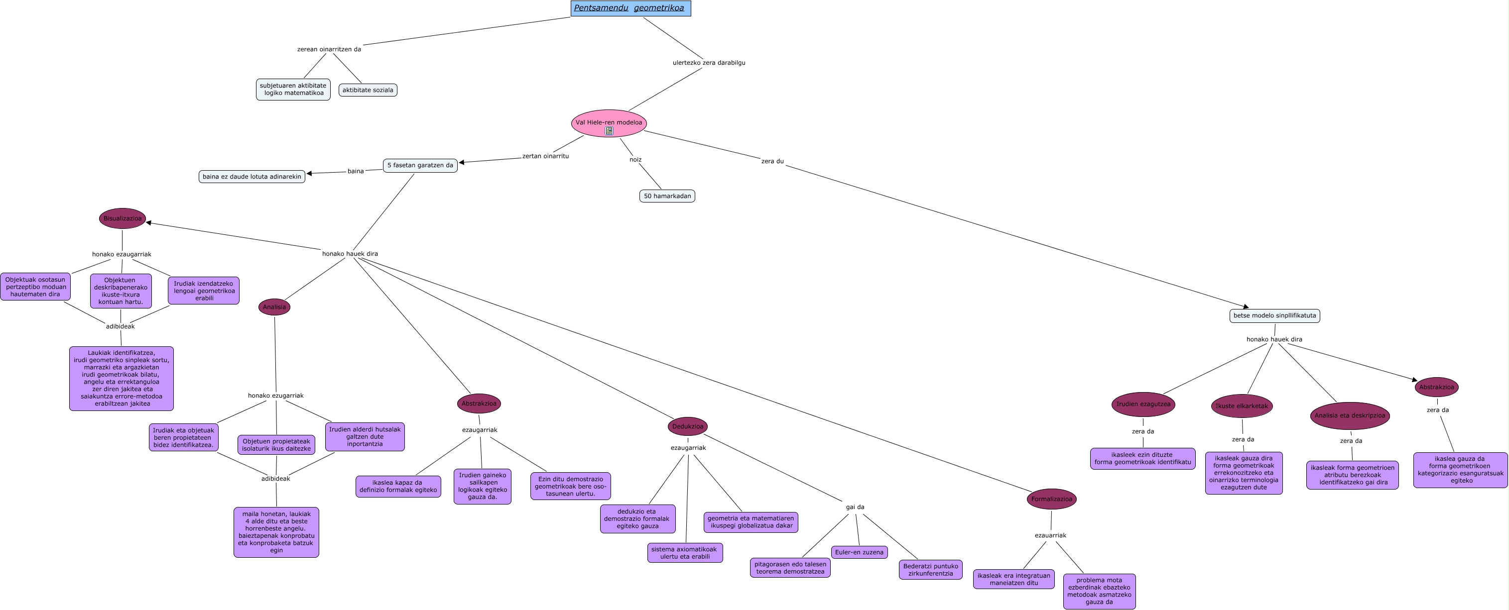
Este Cmap, tiene información relacionada con: Rodrigurz Irurzun, Nerea 2, betse modelo sinpllifikatuta honako hauek dira Ikuste elkarketak, Val Hiele-ren modeloa zera du betse modelo sinpllifikatuta, Objetuen propietateak isolaturik ikus daitezke adibideak maila honetan, laukiak 4 alde ditu eta beste horrenbeste angelu. baieztapenak konprobatu eta konprobaketa batzuk egin, Irudiak izendatzeko lengoai geometrikoa erabili adibideak Laukiak identifikatzea, irudi geometriko sinpleak sortu, marrazki eta argazkietan irudi geometrikoak bilatu, angelu eta errektanguloa zer diren jakitea eta saiakuntza errore-metodoa erabiltzean jakitea, Pentsamendu geometrikoa zerean oinarritzen da subjetuaren aktibitate logiko matematikoa, 5 fasetan garatzen da honako hauek dira Formalizazioa, Dedukzioa ezaugarriak dedukzio eta demostrazio formalak egiteko gauza, 5 fasetan garatzen da honako hauek dira Abstrakzioa, Formalizazioa ezauarriak problema mota ezberdinak ebazteko metodoak asmatzeko gauza da, Dedukzioa gai da pitagorasen edo talesen teorema demostratzea, Dedukzioa ezaugarriak sistema axiomatikoak ulertu eta erabili, Dedukzioa ezaugarriak geometria eta matematiaren ikuspegi globalizatua dakar, Bisualizazioa honako ezaugarriak Objektuak osotasun pertzeptibo moduan hautematen dira, Pentsamendu geometrikoa ulertezko zera darabilgu Val Hiele-ren modeloa, Irudiak eta objetuak beren propietateen bidez identifikatzea. adibideak maila honetan, laukiak 4 alde ditu eta beste horrenbeste angelu. baieztapenak konprobatu eta konprobaketa batzuk egin, Objektuen deskribapenerako ikuste-itxura kontuan hartu. adibideak Laukiak identifikatzea, irudi geometriko sinpleak sortu, marrazki eta argazkietan irudi geometrikoak bilatu, angelu eta errektanguloa zer diren jakitea eta saiakuntza errore-metodoa erabiltzean jakitea, betse modelo sinpllifikatuta honako hauek dira Irudien ezagutzea, 5 fasetan garatzen da honako hauek dira Dedukzioa, Objektuak osotasun pertzeptibo moduan hautematen dira adibideak Laukiak identifikatzea, irudi geometriko sinpleak sortu, marrazki eta argazkietan irudi geometrikoak bilatu, angelu eta errektanguloa zer diren jakitea eta saiakuntza errore-metodoa erabiltzean jakitea, Irudien alderdi hutsalak galtzen dute inportantzia adibideak maila honetan, laukiak 4 alde ditu eta beste horrenbeste angelu. baieztapenak konprobatu eta konprobaketa batzuk egin