Warning:
JavaScript is turned OFF. None of the links on this page will work until it is reactivated.
If you need help turning JavaScript On, click here.
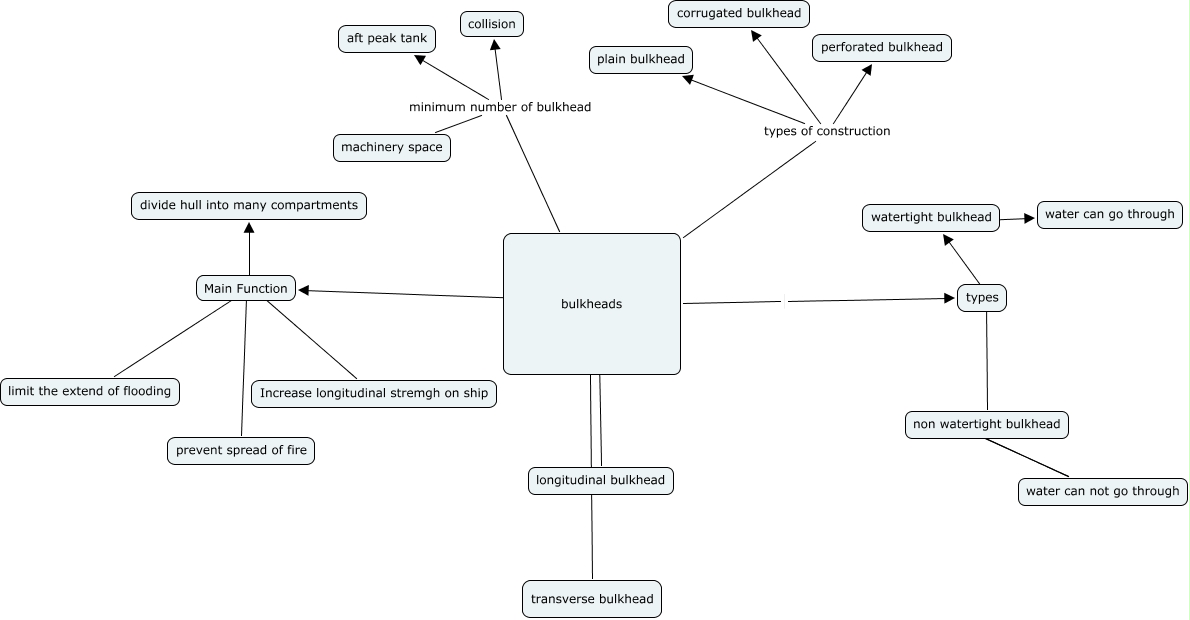
This Concept Map, created with IHMC CmapTools, has information related to: 3 Guannan Bulkheads, Main Function ???? Increase longitudinal stremgh on ship, types ???? watertight bulkhead, bulkheads types of construction plain bulkhead, bulkheads minimum number of bulkhead collision, bulkheads ???? longitudinal bulkhead, bulkheads minimum number of bulkhead machinery space, bulkheads types, bulkheads types of construction corrugated bulkhead, non watertight bulkhead ???? water can not go through, Main Function ???? prevent spread of fire, Main Function ???? limit the extend of flooding, bulkheads ???? Main Function, bulkheads types of construction perforated bulkhead, bulkheads ???? transverse bulkhead, watertight bulkhead ???? water can go through, Main Function ???? divide hull into many compartments, types non non watertight bulkhead, non watertight bulkhead ???? water can not go through, bulkheads minimum number of bulkhead aft peak tank