Warning:
JavaScript is turned OFF. None of the links on this page will work until it is reactivated.
If you need help turning JavaScript On, click here.
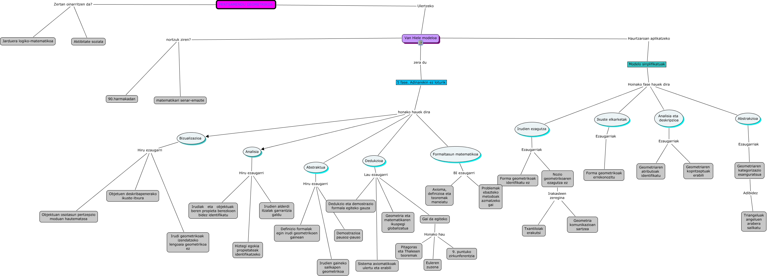
Este Cmap, tiene información relacionada con: Jausoro_Gonzalez de Durana_Aitziber2, Bizualizazioa Hiru ezaugarri Objektuan osotasun pertzepzio moduan hautematzea, 5 fase. Adinarekin ez loturik honako hauek dira Analisia, Gai da egiteko Honako hau Pitagoras eta Thalesen teoremak, Formaltasun matematikoa BI ezaugarri Problemak ebazteko metodoak azmatzeko gai, Bizualizazioa Hiru ezaugarri Objetuen deskribapenerako ikuste-itxura, 5 fase. Adinarekin ez loturik honako hauek dira Bizualizazioa, Formaltasun matematikoa BI ezaugarri Axioma, definizioa eta teoremak maneiatu, Dedukzioa Lau ezaugarri Sistema axiomatikoak ulertu eta erabili, Irudien ezagutza Ezaugarriak Forma geometrikoak identfikatu ez, Analisia Hiru ezaugarri Hiztegi egokia propietateak identifikatzeko, Modelo sinplifikatuak Hoinako fase hauek dira Analisia eta deskripzioa, Analisia Hiru ezaugarri Irudien alderdi itzalak garrantzia galdu, Nozio geometrikoaren ezagutza ez Irakasleen zeregina Geometria komunikazioan sartzea, Abstrakzioa Ezaugarriak Geometriaren kategorizazio esanguratsua, Irudien ezagutza Ezaugarriak Nozio geometrikoaren ezagutza ez, Modelo sinplifikatuak Hoinako fase hauek dira Ikuste elkarketak, Abstraktua Hiru ezaugarri Irudien gaineko sailkapen geometrikoa, Bizualizazioa Hiru ezaugarri Irudi geometrikoak izendatzeko lengoaia geometrikoa ez, PENTSAMENDU GEOMETRIKOA Zertan oinarritzen da? Aktibitate soziala, Abstraktua Hiru ezaugarri Definizio formalak egin irudi geometrikoen gainean