Warning:
JavaScript is turned OFF. None of the links on this page will work until it is reactivated.
If you need help turning JavaScript On, click here.
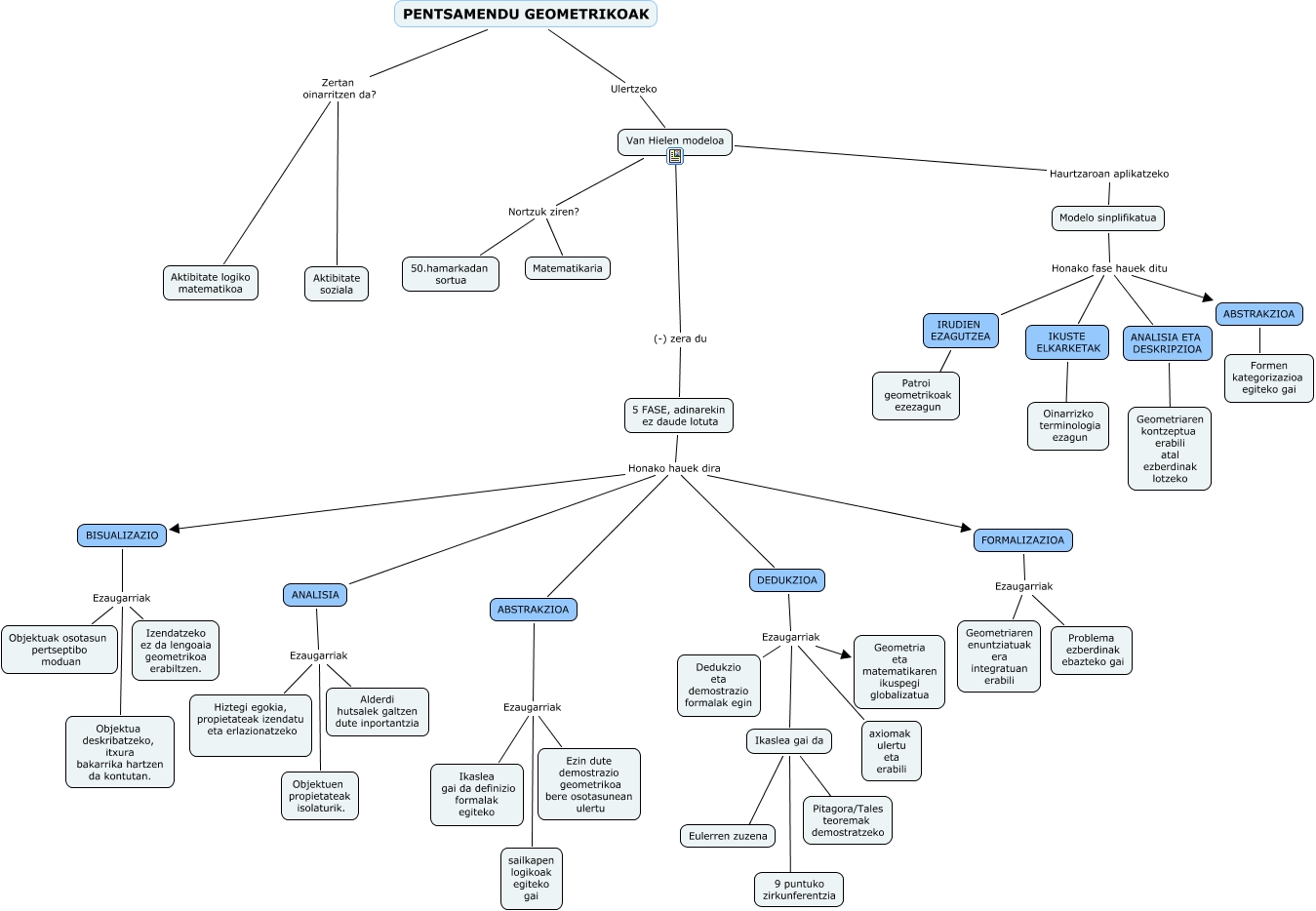
Este Cmap, tiene información relacionada con: Gastelu-urrutia_urien, ANALISIA ETA DESKRIPZIOA ???? Geometriaren kontzeptua erabili atal ezberdinak lotzeko, BISUALIZAZIO Ezaugarriak Objektuak osotasun pertseptibo moduan, ANALISIA Ezaugarriak Hiztegi egokia, propietateak izendatu eta erlazionatzeko, FORMALIZAZIOA Ezaugarriak Geometriaren enuntziatuak era integratuan erabili, DEDUKZIOA Ezaugarriak axiomak ulertu eta erabili, FORMALIZAZIOA Ezaugarriak Problema ezberdinak ebazteko gai, Van Hielen modeloa Nortzuk ziren? Matematikaria, PENTSAMENDU GEOMETRIKOAK Ulertzeko Van Hielen modeloa, 5 FASE, adinarekin ez daude lotuta Honako hauek dira ANALISIA, ANALISIA Ezaugarriak Alderdi hutsalek galtzen dute inportantzia, Ikaslea gai da ???? 9 puntuko zirkunferentzia, BISUALIZAZIO Ezaugarriak Objektua deskribatzeko, itxura bakarrika hartzen da kontutan., PENTSAMENDU GEOMETRIKOAK Zertan oinarritzen da? Aktibitate soziala, ABSTRAKZIOA Ezaugarriak Ezin dute demostrazio geometrikoa bere osotasunean ulertu, IKUSTE ELKARKETAK ???? Oinarrizko terminologia ezagun, 5 FASE, adinarekin ez daude lotuta Honako hauek dira BISUALIZAZIO, 5 FASE, adinarekin ez daude lotuta Honako hauek dira ABSTRAKZIOA, ABSTRAKZIOA Ezaugarriak sailkapen logikoak egiteko gai, Modelo sinplifikatua Honako fase hauek ditu ANALISIA ETA DESKRIPZIOA, Modelo sinplifikatua Honako fase hauek ditu IKUSTE ELKARKETAK