Warning:
JavaScript is turned OFF. None of the links on this page will work until it is reactivated.
If you need help turning JavaScript On, click here.
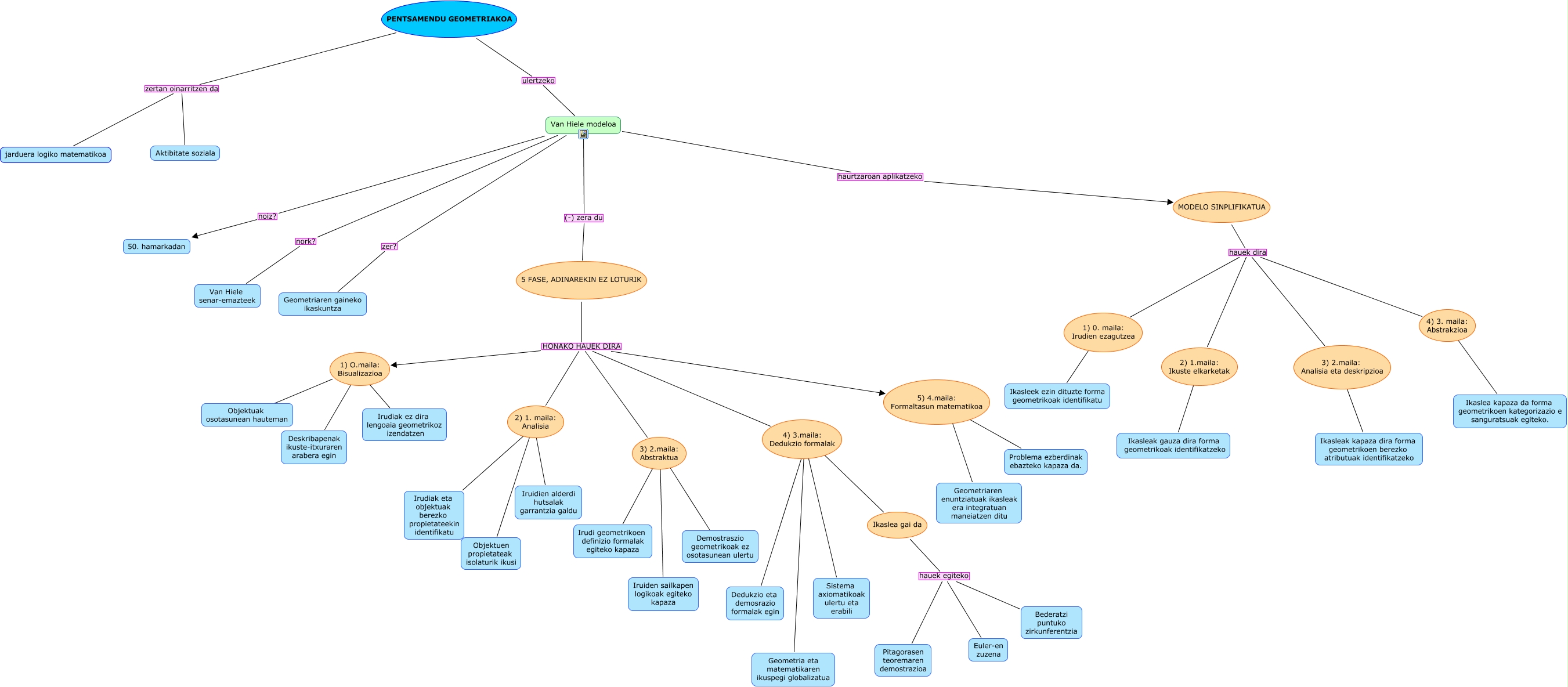
Este Cmap, tiene información relacionada con: Irizar_ Zumalabe2, 5 FASE, ADINAREKIN EZ LOTURIK HONAKO HAUEK DIRA 4) 3.maila: Dedukzio formalak, 5) 4.maila: Formaltasun matematikoa ???? Geometriaren enuntziatuak ikasleak era integratuan maneiatzen ditu, Van Hiele modeloa zer? Geometriaren gaineko ikaskuntza, 1) 0. maila: Irudien ezagutzea ???? Ikasleek ezin dituzte forma geometrikoak identifikatu, 4) 3. maila: Abstrakzioa ???? Ikaslea kapaza da forma geometrikoen kategorizazio e sanguratsuak egiteko., 5) 4.maila: Formaltasun matematikoa ???? Problema ezberdinak ebazteko kapaza da., 4) 3.maila: Dedukzio formalak ???? Dedukzio eta demosrazio formalak egin, 3) 2.maila: Analisia eta deskripzioa ???? Ikasleak kapaza dira forma geometrikoen berezko atributuak identifikatzeko, MODELO SINPLIFIKATUA hauek dira 3) 2.maila: Analisia eta deskripzioa, PENTSAMENDU GEOMETRIAKOA zertan oinarritzen da jarduera logiko matematikoa, 5 FASE, ADINAREKIN EZ LOTURIK HONAKO HAUEK DIRA 3) 2.maila: Abstraktua, 5 FASE, ADINAREKIN EZ LOTURIK HONAKO HAUEK DIRA 5) 4.maila: Formaltasun matematikoa, 2) 1. maila: Analisia ???? Iruidien alderdi hutsalak garrantzia galdu, 1) O.maila: Bisualizazioa Irudiak ez dira lengoaia geometrikoz izendatzen, Ikaslea gai da hauek egiteko Euler-en zuzena, Van Hiele modeloa (-) zera du 5 FASE, ADINAREKIN EZ LOTURIK, Ikaslea gai da hauek egiteko Pitagorasen teoremaren demostrazioa, 2) 1.maila: Ikuste elkarketak ???? Ikasleak gauza dira forma geometrikoak identifikatzeko, 3) 2.maila: Abstraktua ???? Iruiden sailkapen logikoak egiteko kapaza, 3) 2.maila: Abstraktua ???? Demostraszio geometrikoak ez osotasunean ulertu