Warning:
JavaScript is turned OFF. None of the links on this page will work until it is reactivated.
If you need help turning JavaScript On, click here.
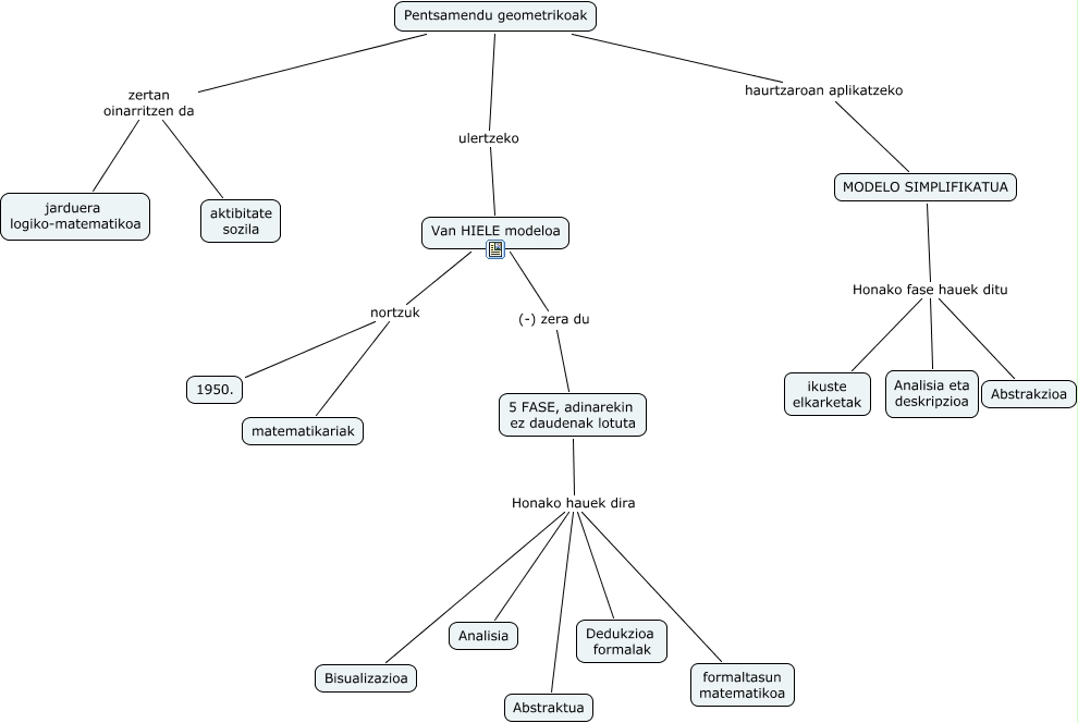
Este Cmap, tiene información relacionada con: Iriarte_Alvarez, irati 2, MODELO SIMPLIFIKATUA Honako fase hauek ditu ikuste elkarketak, MODELO SIMPLIFIKATUA Honako fase hauek ditu Analisia eta deskripzioa, Pentsamendu geometrikoak zertan oinarritzen da aktibitate sozila, Van HIELE modeloa nortzuk matematikariak, 5 FASE, adinarekin ez daudenak lotuta Honako hauek dira Abstraktua, 5 FASE, adinarekin ez daudenak lotuta Honako hauek dira formaltasun matematikoa, Pentsamendu geometrikoak haurtzaroan aplikatzeko MODELO SIMPLIFIKATUA, Van HIELE modeloa nortzuk 1950., 5 FASE, adinarekin ez daudenak lotuta Honako hauek dira Bisualizazioa, Pentsamendu geometrikoak ulertzeko Van HIELE modeloa, MODELO SIMPLIFIKATUA Honako fase hauek ditu Abstrakzioa, 5 FASE, adinarekin ez daudenak lotuta Honako hauek dira Dedukzioa formalak, Pentsamendu geometrikoak zertan oinarritzen da jarduera logiko-matematikoa, 5 FASE, adinarekin ez daudenak lotuta Honako hauek dira Analisia, Van HIELE modeloa (-) zera du 5 FASE, adinarekin ez daudenak lotuta