Warning:
JavaScript is turned OFF. None of the links on this page will work until it is reactivated.
If you need help turning JavaScript On, click here.
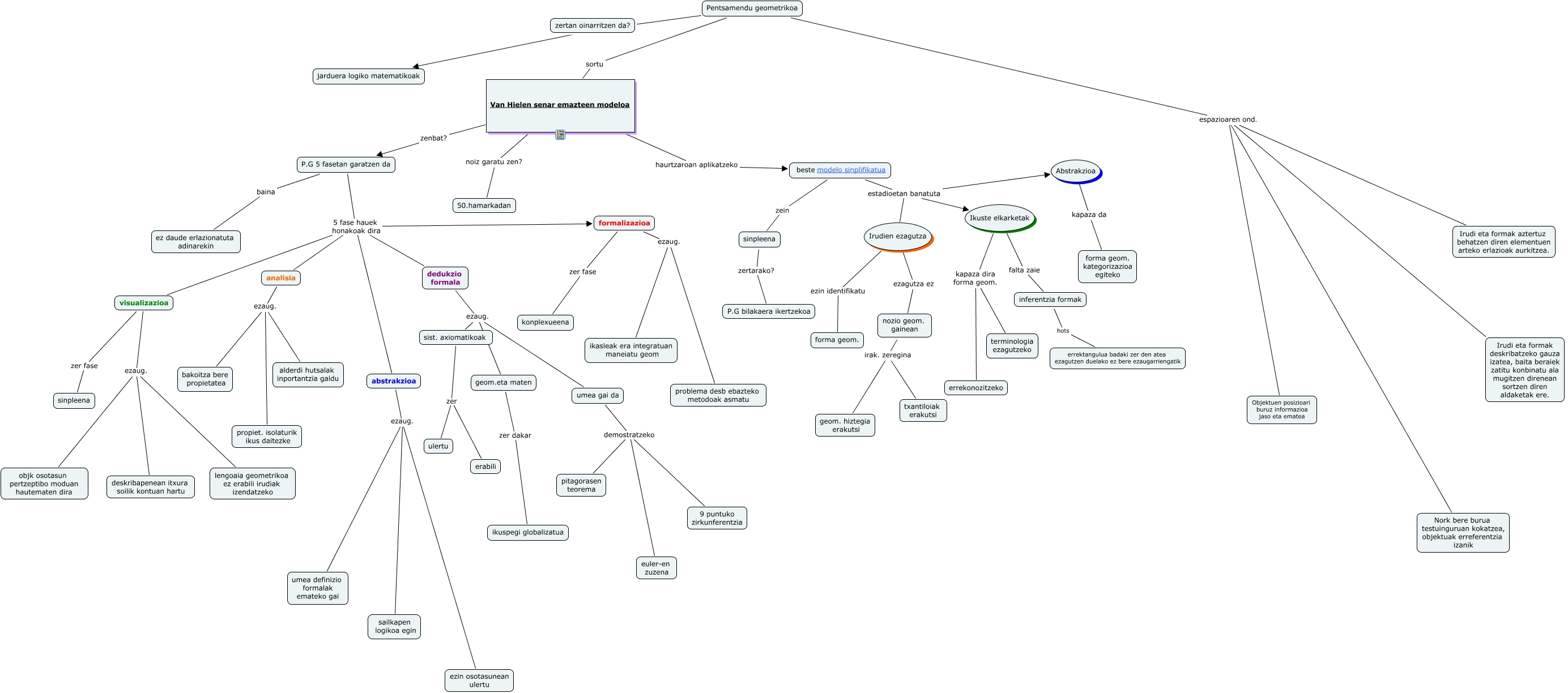
Este Cmap, tiene información relacionada con: prieto_garazi2, Van Hielen senar emazteen modeloa noiz garatu zen? 50.hamarkadan, dedukzio formala ezaug. geom.eta maten, Pentsamendu geometrikoa espazioaren ond. Nork bere burua testuinguruan kokatzea, objektuak erreferentzia izanik, visualizazioa ezaug. objk osotasun pertzeptibo moduan hautematen dira, Ikuste elkarketak kapaza dira forma geom. errekonozitzeko, Irudien ezagutza ezagutza ez nozio geom. gainean, P.G 5 fasetan garatzen da 5 fase hauek honakoak dira analisia, Ikuste elkarketak kapaza dira forma geom. terminologia ezagutzeko, analisia ezaug. bakoitza bere propietatea, visualizazioa zer fase sinpleena, dedukzio formala ezaug. sist. axiomatikoak, analisia ezaug. propiet. isolaturik ikus daitezke, formalizazioa ezaug. problema desb ebazteko metodoak asmatu, abstrakzioa ezaug. umea definizio formalak emateko gai, visualizazioa ezaug. deskribapenean itxura soilik kontuan hartu, analisia ezaug. alderdi hutsalak inportantzia galdu, Pentsamendu geometrikoa ???? jarduera logiko matematikoak, Irudien ezagutza ezin identifikatu forma geom., beste modelo sinplifikatua estadioetan banatuta Irudien ezagutza, Pentsamendu geometrikoa espazioaren ond. Irudi eta formak aztertuz behatzen diren elementuen arteko erlazioak aurkitzea.