Warning:
JavaScript is turned OFF. None of the links on this page will work until it is reactivated.
If you need help turning JavaScript On, click here.
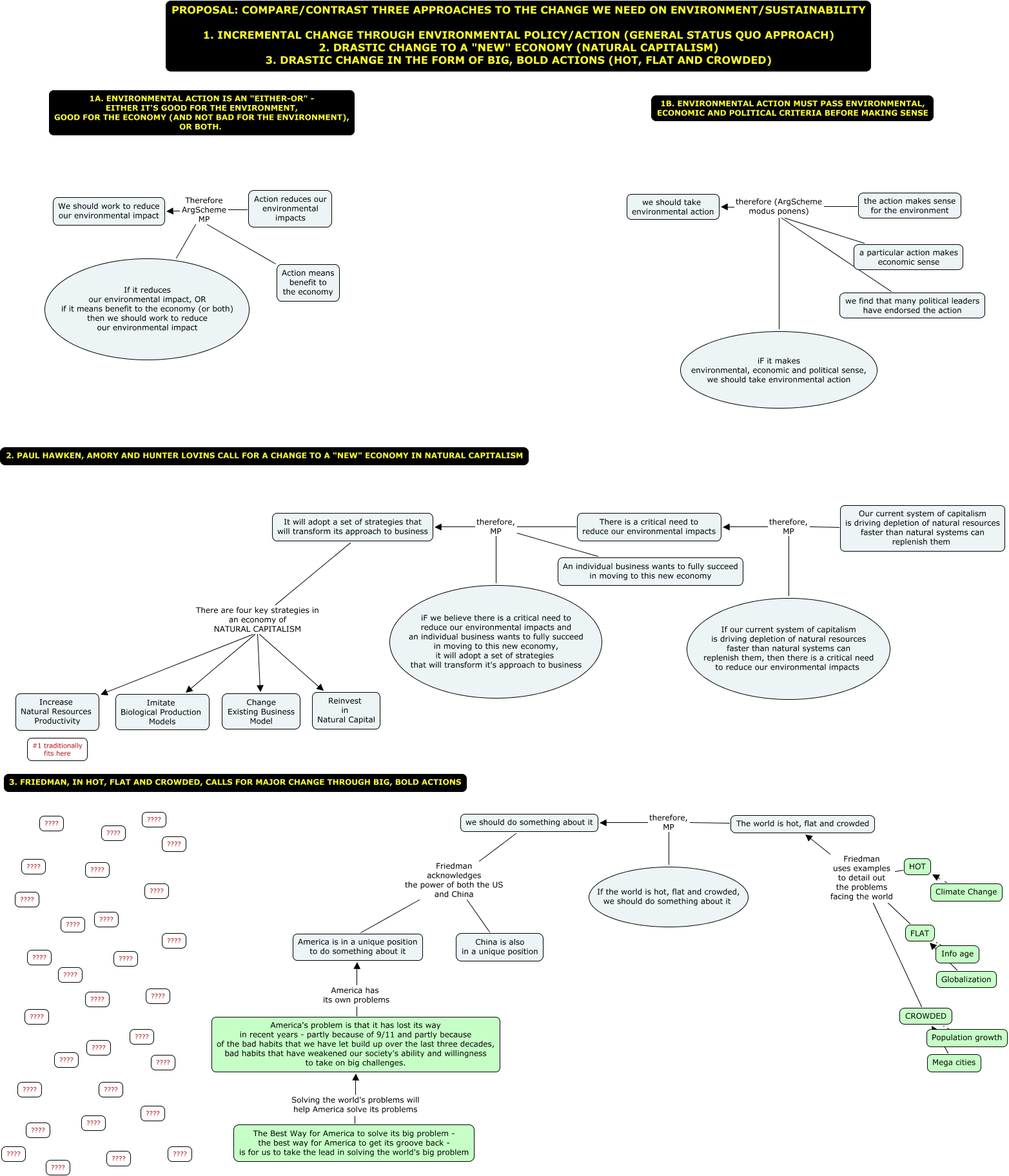
This Concept Map, created with IHMC CmapTools, has information related to: TermProject arg1 110708, It will adopt a set of strategies that will transform its approach to business There are four key strategies in an economy of NATURAL CAPITALISM Change Existing Business Model, If the world is hot, flat and crowded, we should do something about it therefore, MP we should do something about it, Action reduces our environmental impacts Therefore ArgScheme MP We should work to reduce our environmental impact, Population growth CROWDED, It will adopt a set of strategies that will transform its approach to business There are four key strategies in an economy of NATURAL CAPITALISM Increase Natural Resources Productivity, China is also in a unique position Friedman acknowledges the power of both the US and China America is in a unique position to do something about it, Action means benefit to the economy Therefore ArgScheme MP We should work to reduce our environmental impact, The world is hot, flat and crowded therefore, MP we should do something about it, Mega cities ???? CROWDED, FLAT Friedman uses examples to detail out the problems facing the world The world is hot, flat and crowded, The Best Way for America to solve its big problem - the best way for America to get its groove back - is for us to take the lead in solving the world's big problem Solving the world's problems will help America solve its problems America's problem is that it has lost its way in recent years - partly because of 9/11 and partly because of the bad habits that we have let build up over the last three decades, bad habits that have weakened our society's ability and willingness to take on big challenges., It will adopt a set of strategies that will transform its approach to business There are four key strategies in an economy of NATURAL CAPITALISM Reinvest in Natural Capital, An individual business wants to fully succeed in moving to this new economy therefore, MP It will adopt a set of strategies that will transform its approach to business, America's problem is that it has lost its way in recent years - partly because of 9/11 and partly because of the bad habits that we have let build up over the last three decades, bad habits that have weakened our society's ability and willingness to take on big challenges. America has its own problems America is in a unique position to do something about it, CROWDED Friedman uses examples to detail out the problems facing the world The world is hot, flat and crowded, we find that many political leaders have endorsed the action therefore (ArgScheme modus ponens) we should take environmental action, It will adopt a set of strategies that will transform its approach to business There are four key strategies in an economy of NATURAL CAPITALISM Imitate Biological Production Models, If our current system of capitalism is driving depletion of natural resources faster than natural systems can replenish them, then there is a critical need to reduce our environmental impacts therefore, MP There is a critical need to reduce our environmental impacts, Globalization ???? FLAT, Climate Change HOT