Warning:
JavaScript is turned OFF. None of the links on this page will work until it is reactivated.
If you need help turning JavaScript On, click here.
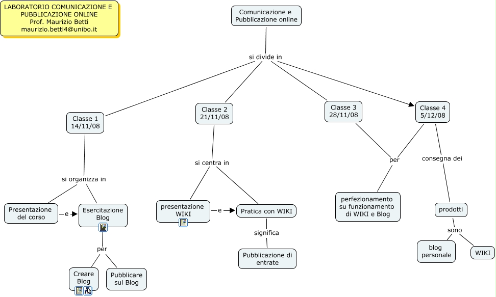
Este Cmap, tiene información relacionada con: Struttura Laboratorio Comunicazone e Pubblicazione online, prodotti sono blog personale, Comunicazione e Pubblicazione online si divide in Classe 1 14/11/08, Classe 4 5/12/08 consegna dei prodotti, Comunicazione e Pubblicazione online si divide in Classe 4 5/12/08, Classe 3 28/11/08 per perfezionamento su funzionamento di WIKI e Blog, Classe 2 21/11/08 si centra in presentazione WIKI, prodotti sono WIKI, Classe 1 14/11/08 si organizza in Esercitazione Blog, Pratica con WIKI significa Pubblicazione di entrate, Classe 2 21/11/08 si centra in Pratica con WIKI, Comunicazione e Pubblicazione online si divide in Classe 3 28/11/08, Esercitazione Blog per Creare Blog, Esercitazione Blog per Pubblicare sul Blog, Classe 4 5/12/08 per perfezionamento su funzionamento di WIKI e Blog, Presentazione del corso e Esercitazione Blog, Classe 1 14/11/08 si organizza in Presentazione del corso, presentazione WIKI e Pratica con WIKI, Comunicazione e Pubblicazione online si divide in Classe 2 21/11/08