Warning:
JavaScript is turned OFF. None of the links on this page will work until it is reactivated.
If you need help turning JavaScript On, click here.
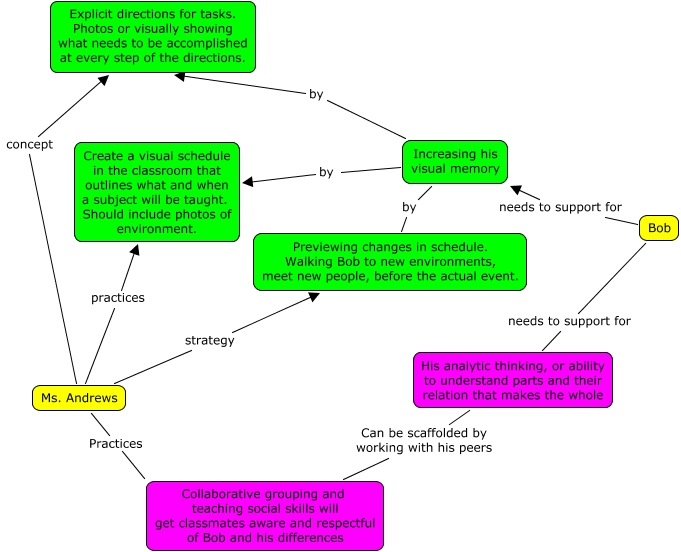
This Concept Map, created with IHMC CmapTools, has information related to: L. Johnson_Bob_4, Ms. Andrews concept Explicit directions for tasks. Photos or visually showing what needs to be accomplished at every step of the directions., Increasing his visual memory by Create a visual schedule in the classroom that outlines what and when a subject will be taught. Should include photos of environment., Bob needs to support for His analytic thinking, or ability to understand parts and their relation that makes the whole, Ms. Andrews practices Create a visual schedule in the classroom that outlines what and when a subject will be taught. Should include photos of environment., Ms. Andrews Practices Collaborative grouping and teaching social skills will get classmates aware and respectful of Bob and his differences, Bob needs to support for Increasing his visual memory, His analytic thinking, or ability to understand parts and their relation that makes the whole Can be scaffolded by working with his peers Collaborative grouping and teaching social skills will get classmates aware and respectful of Bob and his differences, Ms. Andrews strategy Previewing changes in schedule. Walking Bob to new environments, meet new people, before the actual event., Increasing his visual memory by Explicit directions for tasks. Photos or visually showing what needs to be accomplished at every step of the directions., Increasing his visual memory by Previewing changes in schedule. Walking Bob to new environments, meet new people, before the actual event.