Warning:
JavaScript is turned OFF. None of the links on this page will work until it is reactivated.
If you need help turning JavaScript On, click here.
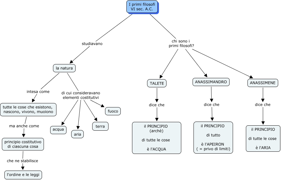
Questa Cmap, creata con IHMC CmapTools, contiene informazioni relative a: 02 - I primi filosofi TALETE, ANASSIMANDRO, AMNASSIMENE, la natura intesa come tutte le cose che esistono, nascono, vivono, muoiono, I primi filosofi VI sec. A.C. chi sono i primi filosofi? ANASSIMENE, I primi filosofi VI sec. A.C. studiavano la natura, principio costitutivo di ciascuna cosa che ne stabilisce l'ordine e le leggi, I primi filosofi VI sec. A.C. chi sono i primi filosofi? ANASSIMANDRO, la natura di cui consideravano elementi costitutivi acqua, I primi filosofi VI sec. A.C. chi sono i primi filosofi? TALETE, ANASSIMANDRO dice che il PRINCIPIO di tutto è l'APEIRON ( = privo di limiti), la natura di cui consideravano elementi costitutivi aria, TALETE dice che il PRINCIPIO (archè) di tutte le cose è l'ACQUA, ANASSIMENE dice che il PRINCIPIO di tutte le cose è l'ARIA, tutte le cose che esistono, nascono, vivono, muoiono ma anche come principio costitutivo di ciascuna cosa, la natura di cui consideravano elementi costitutivi terra, la natura di cui consideravano elementi costitutivi fuoco