Warning:
JavaScript is turned OFF. None of the links on this page will work until it is reactivated.
If you need help turning JavaScript On, click here.
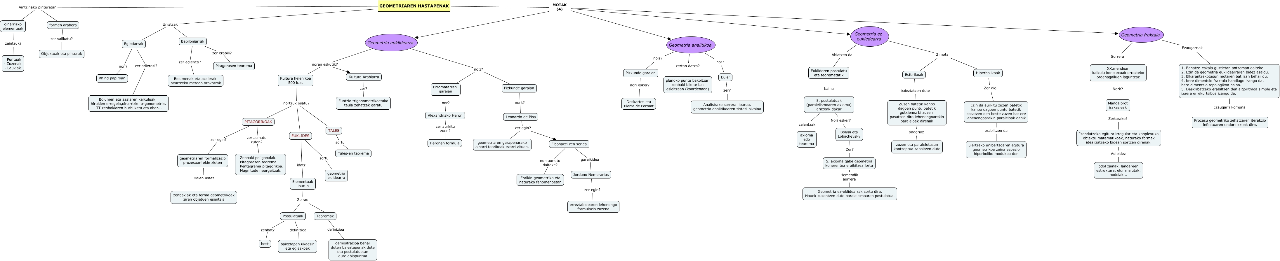
Este Cmap, tiene información relacionada con: HUARTE_LUISA, Geometria fraktala Ezaugarriak 1. Behatze-eskala guztietan antzeman daiteke. 2. Ezin da geometria euklidearraren bidez azaldu. 3. Elkarantzekotasun motaren bat izan behar du. 4. bere dimentsio fraktala handiago izango da, bere dimentsio topologikoa baino. 5. Deskribatzeko erabiltzen den algoritmoa simple eta izaera errekurtsiboa izango da., Geometria ez eukledearra 2 mota Hiperbolikoak, Zuzen batetik kanpo dagoen puntu batetik gutxienez bi zuzen pasatzen dira lehenengoarekin paraleloak direnak ondorioz zuzen eta paralelotasun kontzeptua zabaltzen dute, Geometria ez eukledearra 2 mota Esferikoak, 5. axioma gabe geometria koherentea eraikitzea lortu Hemendik aurrera Geometria ez-eklidearrak sortu dira. Hauek zuzentzen dute paralelismoaren postulatua., GEOMETRIAREN HASTAPENAK Urratsak Babiloniarrak, formen arabera zer sailkatu? Objektuak eta pinturak, Geometria euklidearra noren eskutik? Kultura helenikoa 500 k.a., Geometria euklidearra noren eskutik? Kultura Arabiarra, Elementuak liburua 2 arau Postulatuak, Ezin da aurkitu zuzen batetik kanpo dagoen puntu batetik pasatzen den beste zuzen bat ere lehenengoarekin paraleloak denik erabiltzen da ulertzeko unibertsoaren egitura geometrikoa zeina espazio hiperboliko modukoa den, Erromatarren garaian nor? Alexandriako Heron, Kultura helenikoa 500 k.a. nortzuk osatu? TALES, Egiptiarrak non? Rhind papiroan, PITAGORIKOAK zer egin? geometriaren formalizazio prozesuari ekin zioten, TALES sortu Tales-en teorema, GEOMETRIAREN HASTAPENAK MOTAK (4) Geometria fraktala, Hiperbolikoak Zer dio Ezin da aurkitu zuzen batetik kanpo dagoen puntu batetik pasatzen den beste zuzen bat ere lehenengoarekin paraleloak denik, Esferikoak baieztatzen dute Zuzen batetik kanpo dagoen puntu batetik gutxienez bi zuzen pasatzen dira lehenengoarekin paraleloak direnak, 5. postulatuak (paralelismoaren axioma) arazoak dakar Nori esker? Bolyai eta Lobachevsky