Warning:
JavaScript is turned OFF. None of the links on this page will work until it is reactivated.
If you need help turning JavaScript On, click here.
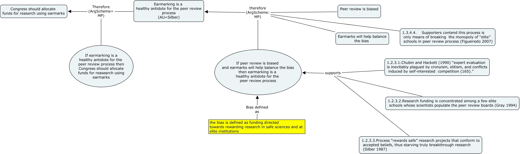
This Concept Map, created with IHMC CmapTools, has information related to: Case for earmarking, Earmarking is a healthy antidote for the peer review process (AU=Silber) Therefore (ArgScheme= MP) If earmarking is a healthy antidote for the peer review process then Congress should allocate funds for reasearch using earmarks, Peer review is biased therefore (ArgScheme: MP) If peer review is biased and earmarks will help balance the bias then earmarking is a healthy antidote for the peer review process, the bias is defined as funding directed towards rewarding research in safe sciences and at elite institutions Bias defined as If peer review is biased and earmarks will help balance the bias then earmarking is a healthy antidote for the peer review process, 1.2.3.3. Process “rewards safe” research projects that conform to accepted beliefs, thus starving truly breakthrough research (Silber 1987) supports If peer review is biased and earmarks will help balance the bias then earmarking is a healthy antidote for the peer review process, 1.2.3.2. Research funding is concentrated among a few elite schools whose scientists populate the peer review boards (Gray 1994) supports If peer review is biased and earmarks will help balance the bias then earmarking is a healthy antidote for the peer review process, Earmarks will help balance the bias therefore (ArgScheme: MP) If peer review is biased and earmarks will help balance the bias then earmarking is a healthy antidote for the peer review process, 1.3.4.4. Supporters contend this process is only means of breaking the monopoly of “elite” schools in peer review process (Figueiredo 2007) therefore (ArgScheme: MP) Earmarking is a healthy antidote for the peer review process (AU=Silber), 1.3.4.4. Supporters contend this process is only means of breaking the monopoly of “elite” schools in peer review process (Figueiredo 2007) therefore (ArgScheme: MP) If peer review is biased and earmarks will help balance the bias then earmarking is a healthy antidote for the peer review process, Earmarks will help balance the bias therefore (ArgScheme: MP) Earmarking is a healthy antidote for the peer review process (AU=Silber), Earmarking is a healthy antidote for the peer review process (AU=Silber) Therefore (ArgScheme= MP) Congress should allocate funds for reaserch using earmarks, 1.2.3.1. Chubin and Hackett (1990) “expert evaluation is inevitably plagued by cronyism, elitism, and conflicts induced by self-interested competition (165).” supports If peer review is biased and earmarks will help balance the bias then earmarking is a healthy antidote for the peer review process, Peer review is biased therefore (ArgScheme: MP) Earmarking is a healthy antidote for the peer review process (AU=Silber)