Warning:
JavaScript is turned OFF. None of the links on this page will work until it is reactivated.
If you need help turning JavaScript On, click here.
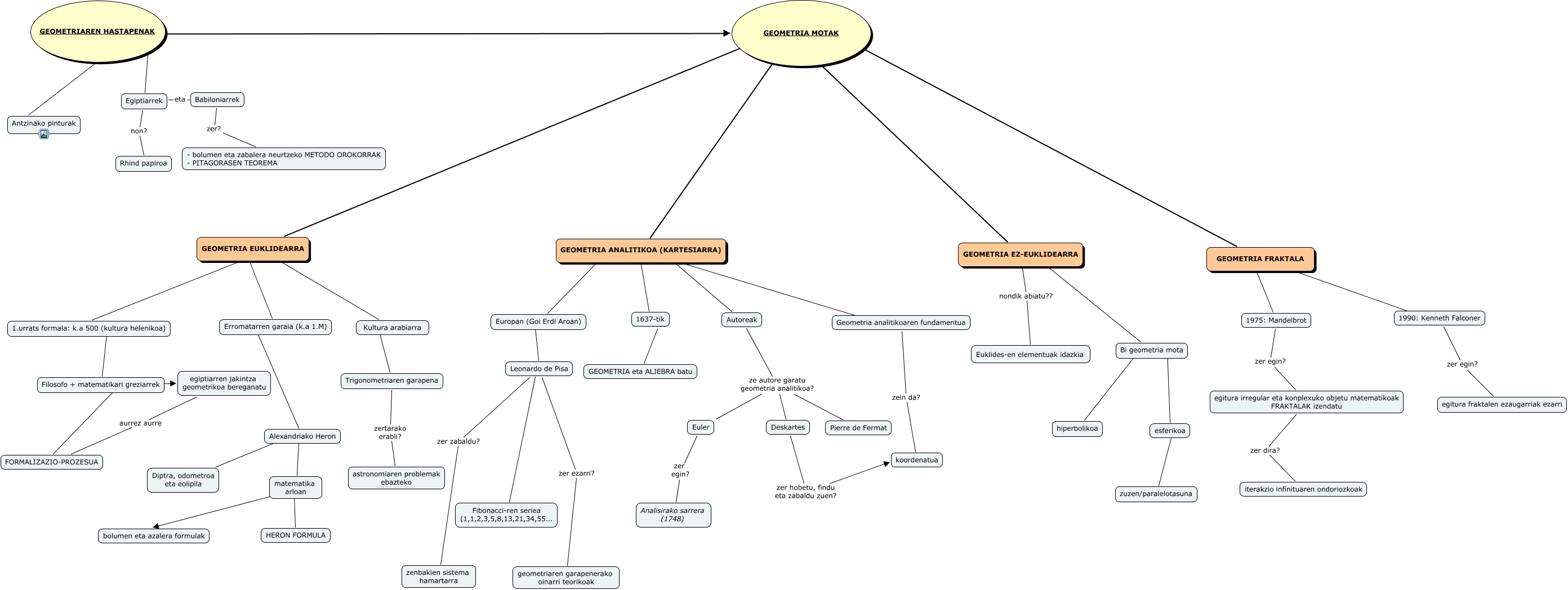
Este Cmap, tiene información relacionada con: VARGA_ANE, Deskartes zer hobetu, findu eta zabaldu zuen? koordenatua, Geometria analitikoaren fundamentua zein da? koordenatua, 1.urrats formala: k.a 500 (kultura helenikoa) ???? Filosofo + matematikari greziarrek, GEOMETRIA EUKLIDEARRA ???? Erromatarren garaia (k.a 1.M), GEOMETRIAREN HASTAPENAK Egiptiarrek, Egiptiarrek non? Rhind papiroa, Alexandriako Heron ???? matematika arloan, Leonardo de Pisa zer ezarri? geometriaren garapenerako oinarri teorikoak, Egiptiarrek eta Babiloniarrek, GEOMETRIA MOTAK ???? GEOMETRIA EZ-EUKLIDEARRA, GEOMETRIA EUKLIDEARRA ???? Kultura arabiarra, Leonardo de Pisa ???? Fibonacci-ren seriea (1,1,2,3,5,8,13,21,34,55..., GEOMETRIAREN HASTAPENAK Antzinako pinturak, GEOMETRIA ANALITIKOA (KARTESIARRA) ???? Geometria analitikoaren fundamentua, GEOMETRIA MOTAK ???? GEOMETRIA FRAKTALA, Bi geometria mota ???? hiperbolikoa, Bi geometria mota ???? esferikoa, GEOMETRIA FRAKTALA ???? 1975: Mandelbrot, Filosofo + matematikari greziarrek ???? egiptiarren jakintza geometrikoa bereganatu, Filosofo + matematikari greziarrek ???? FORMALIZAZIO-PROZESUA