Warning:
JavaScript is turned OFF. None of the links on this page will work until it is reactivated.
If you need help turning JavaScript On, click here.
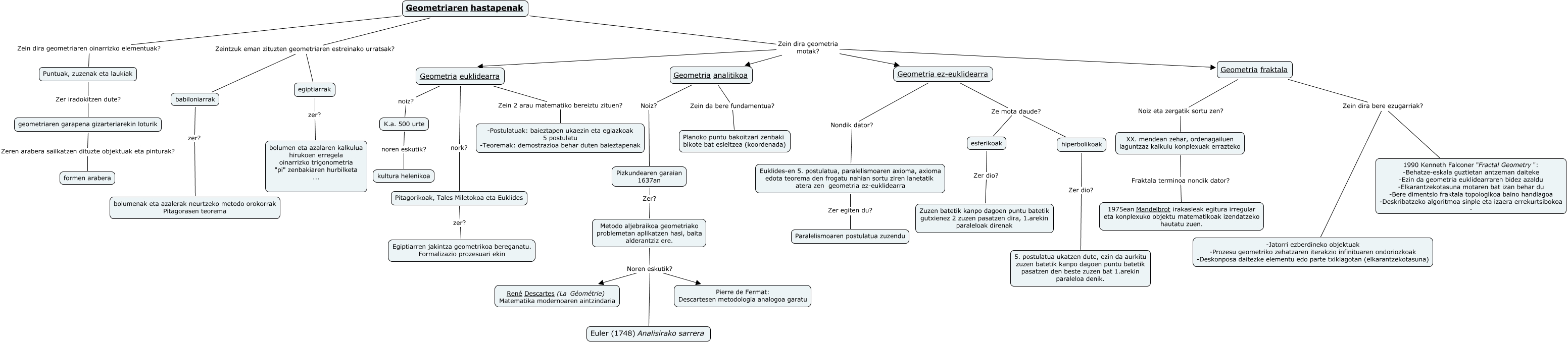
Este Cmap, tiene información relacionada con: Alzuri_Arretxea_Izaro, Metodo aljebraikoa geometriako problemetan aplikatzen hasi, baita alderantziz ere. Noren eskutik? René Descartes (La Géométrie) Matematika modernoaren aintzindaria, hiperbolikoak Zer dio? 5. postulatua ukatzen dute, ezin da aurkitu zuzen batetik kanpo dagoen puntu batetik pasatzen den beste zuzen bat 1.arekin paraleloa denik., Geometria fraktala Noiz eta zergatik sortu zen? XX. mendean zehar, ordenagailuen laguntzaz kalkulu konplexuak errazteko, geometriaren garapena gizarteriarekin loturik Zeren arabera sailkatzen dituzte objektuak eta pinturak? formen arabera, Geometriaren hastapenak Zein dira geometria motak? Geometria ez-euklidearra, Puntuak, zuzenak eta laukiak Zer iradokitzen dute? geometriaren garapena gizarteriarekin loturik, Geometriaren hastapenak Zeintzuk eman zituzten geometriaren estreinako urratsak? babiloniarrak, Pizkundearen garaian 1637an Zer? Metodo aljebraikoa geometriako problemetan aplikatzen hasi, baita alderantziz ere., babiloniarrak zer? bolumenak eta azalerak neurtzeko metodo orokorrak Pitagorasen teorema, esferikoak Zer dio? Zuzen batetik kanpo dagoen puntu batetik gutxienez 2 zuzen pasatzen dira, 1.arekin paraleloak direnak, Geometria fraktala Zein dira bere ezugarriak? -Jatorri ezberdineko objektuak -Prozesu geometriko zehatzaren iterakzio infinituaren ondoriozkoak -Deskonposa daitezke elementu edo parte txikiagotan (elkarantzekotasuna), Geometria euklidearra noiz? K.a. 500 urte, Geometriaren hastapenak Zein dira geometria motak? Geometria euklidearra, XX. mendean zehar, ordenagailuen laguntzaz kalkulu konplexuak errazteko Fraktala terminoa nondik dator? 1975ean Mandelbrot irakasleak egitura irregular eta konplexuko objektu matematikoak izendatzeko hautatu zuen., Geometria euklidearra Zein 2 arau matematiko bereiztu zituen? -Postulatuak: baieztapen ukaezin eta egiazkoak 5 postulatu -Teoremak: demostrazioa behar duten baieztapenak, Metodo aljebraikoa geometriako problemetan aplikatzen hasi, baita alderantziz ere. Noren eskutik? Pierre de Fermat: Descartesen metodologia analogoa garatu, Geometria ez-euklidearra Nondik dator? Euklides-en 5. postulatua, paralelismoaren axioma, axioma edota teorema den frogatu nahian sortu ziren lanetatik atera zen geometria ez-euklidearra, Geometria euklidearra nork? Pitagorikoak, Tales Miletokoa eta Euklides, K.a. 500 urte noren eskutik? kultura helenikoa, Pitagorikoak, Tales Miletokoa eta Euklides zer? Egiptiarren jakintza geometrikoa bereganatu. Formalizazio prozesuari ekin