Warning:
JavaScript is turned OFF. None of the links on this page will work until it is reactivated.
If you need help turning JavaScript On, click here.
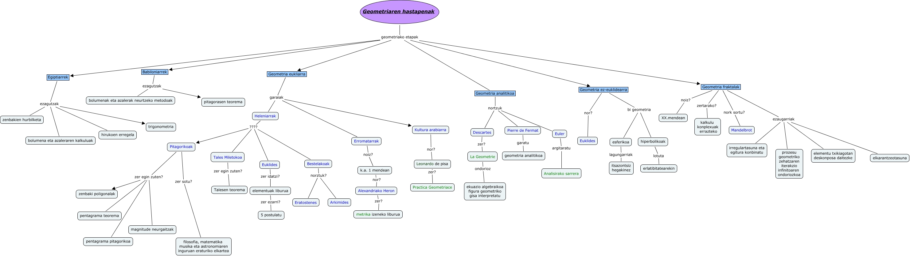
Este Cmap, tiene información relacionada con: lanaaa, Geometria fraktalak nork sortu? Mandelbrot, Babiloniarrek ezagutzak pitagorasen teorema, Geometriaren hastapenak geometriako etapak Babiloniarrek, Heleniarrak ???? Tales Miletokoa, Egiptiarrek ezagutzak trigonometria, Geometria ez-euklidearra nor? Euklides, Heleniarrak ???? Bestelakoak, hiperbolikoak lotuta erlatibitatearekin, Geometria analitikoa nortzuk Descartes, Kultura arabiarra nor? Leonardo de pisa, Bestelakoak norztuk? Eratostenes, Descartes zer? La Geometrie, Babiloniarrek ezagutzak bolumenak eta azalerak neurtzeko metodoak, Geometria fraktalak ezaugarriak irregulartasuna eta egitura konbinatu, Pitagorikoak zer sotu? filosofia, matematika musika eta astronomiaren inguruan eraturiko elkartea, Geometria fraktalak ezaugarriak prozesu geometriko zehatzaren iterakzio infinitoaren ondoriozkoa, k.a. 1 mendean nor? Alexandriako Heron, Geometria analitikoa nortzuk Euler, Erromatarrak noiz? k.a. 1 mendean, Pitagorikoak zer egin zuten? pentagrama teorema