Warning:
JavaScript is turned OFF. None of the links on this page will work until it is reactivated.
If you need help turning JavaScript On, click here.
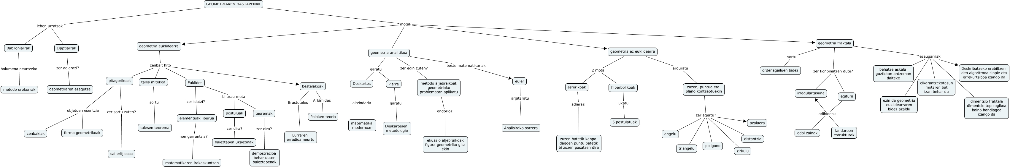
Este Cmap, tiene información relacionada con: Celaya_Bengoechea_Goiatz, geometria fraktala ezaugarriak Deskribatzeko erabiltzen den algoritmoa sinple eta errekurtsiboa izango da, geometria analitikoa garatu Pierre, pitagorikoak objetuen esentzia forma geometrikoak, geometria euklidearra zenbait hito Euklides, GEOMETRIAREN HASTAPENAK motak geometria euklidearra, euler argitaratu Analisirako sorrera, geometria ez euklidearra 2 mota esferikoak, bestelakoak Erastoteles Lurraren erradioa neurtu, Deskartes aitzindaria matematika modernoan, zuzen, puntua eta plano kontzeptuekin zer agertu? distantzia, pitagorikoak zer sortu zuten? sai erlijiosoa, geometria euklidearra zenbait hito pitagorikoak, geometria analitikoa zer egin zuten? metodo aljebraikoak geometriako problematan aplikatu, metodo aljebraikoak geometriako problematan aplikatu ondorioz ekuazio aljebraikoak figura geometriko gisa ekin, Babiloniarrak bolumena neurtzeko metodo orokorrak, GEOMETRIAREN HASTAPENAK motak geometria analitikoa, GEOMETRIAREN HASTAPENAK lehen urratsak Babiloniarrak, tales mitekoa sortu talesen teorema, Euklides bi arau mota postuluak, zuzen, puntua eta plano kontzeptuekin zer agertu? triangelu