Warning:
JavaScript is turned OFF. None of the links on this page will work until it is reactivated.
If you need help turning JavaScript On, click here.
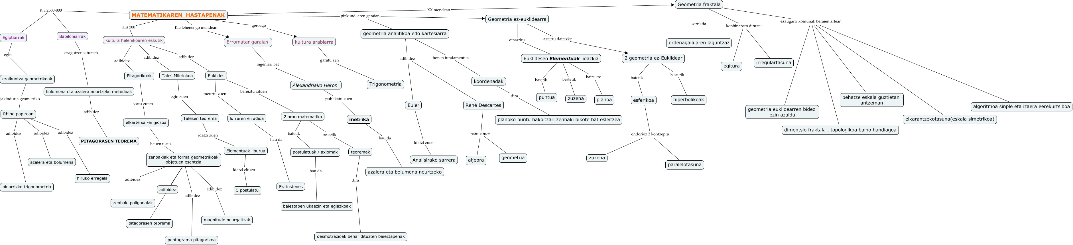
Este Cmap, tiene información relacionada con: Eriz_Urizar._Garazi, zenbakiak eta forma geometrikoak objetuen esentzia adibidez pentagrama pitagorikoa, Euklidesen Elementuak idazkia bestetik zuzena, Elementuak liburua idatzi zituen 5 postulatu, Babiloniarrak ezagutzen zituzten bolumena eta azalera neurtzeko metodoak, zenbakiak eta forma geometrikoak objetuen esentzia ???? pitagorasen teorema, MATEMATIKAREN HASTAPENAK K.a 2500-800 Egiptiarrak, Egiptiarrak egin eraikuntza geometrikoak, Rhind papiroan adibidez oinarrizko trigonometria, 2 arau matematiko batetik postulatuak / axiomak, Geometria fraktala sortu da ordenagailuaren laguntzaz, Erromatar garaian ingeniari bat Alexandriako Heron, esferikoa ondorioz 2 kontzeptu paralelotasuna, kultura arabiarra garatu zen Trigonometria, Euklidesen Elementuak idazkia batetik puntua, zenbakiak eta forma geometrikoak objetuen esentzia adibidez zenbaki poligonalak, Rhind papiroan adibidez azalera eta bolumena, Geometria fraktala ezaugarri komunak beraien artean behatze eskala guztietan antzeman, Pitagorikoak sortu zuten elkarte sai-erlijiosoa, Geometria fraktala ezaugarri komunak beraien artean dimentsio fraktala , topologikoa baino handiagoa, elkarte sai-erlijiosoa hauen ustez zenbakiak eta forma geometrikoak objetuen esentzia